كيف يعمل مصباح يدوي
يعد المصباح اليدوي أداة ضرورية في الحياة اليومية وفي العمل. في حالة عدم وجود إضاءة كافية ، سيساعدك ذلك في إنجاز المهمة ، أو العثور على عطل ، أو العثور على جسم ساقط أو ملفوف. لإصلاح مصباح فاشل أو ترقيته ، تحتاج إلى معرفة دائرته الكهربائية.
كيف يعمل مصباح يدوي
جهاز مصباح يدوي بسيط. وهي تتألف من حجرة بطارية وحجرة بها باعث وعاكس ، بالإضافة إلى مفتاح طاقة.

لم يتغير هذا المحتوى منذ اختراع المصباح الكهربائي للجيب ، على الرغم من أن قاعدة العنصر قد تغيرت بشكل كبير.
رسم تخطيطي لمصباح يدوي بسيط
يتكون مخطط الدائرة الكهربائية لمصباح يدوي بسيط من ثلاثة عناصر فقط:
- بطاريات (أو عدة) ؛
- مفتاح التشغيل؛
- المصابيح المتوهجة.

مخطط مصباح يدوي على المصابيح
في الظروف الحديثة ، يتم استبدال المصابيح المتوهجة بشكل مكثف بمصابيح LED.لم يتمكنوا من تحمل المنافسة بسبب انخفاض الكفاءة وعمر الخدمة الأقصر. كما أصبحت العناصر الباعثة للضوء من أشباه الموصلات منتشرة على نطاق واسع في المصابيح المحمولة باليد. لكن مجرد أخذ واستبدال المصباح الكهربائي بمصباح LED (أو مصفوفة من مصابيح LED) لن ينجح. أنت بحاجة إلى جهاز يحد من التيار من خلال عناصر أشباه الموصلات. تسمى سائق وهو مثبت تيار إلكتروني.

عيب مثل هذا المخطط هو انخفاض قابلية الصيانة لمثل هذا المصباح اليدوي - لاستعادة الدائرة الإلكترونية ، سيلزم وجود حرفي مؤهل ومعدات معملية مناسبة.

يمكن للسائق أن يكون طبيعيا المقاوم، مما سيحد من التيار ويطفئ الجهد الزائد. لكن قدرًا كبيرًا من القوة سيضيع بلا فائدة على المقاومة. بالنسبة للفانوس الذي يعمل بالتيار الكهربائي ، هذه الحقيقة ليست مهمة ، ولكن بالنسبة للمصباح الذي يعمل بالبطارية أو القابلة لإعادة الشحن ، يمكن أن يكون هذا العيب حرجًا.
مهم! تمت إضافة عنصر آخر إلى تصميم مصباح LED - مشعاع إزالة الحرارة. على الرغم من أن إشعاع مصابيح LED لا يرتبط بشكل أساسي بالتسخين ، لا يمكن تجاوز قانون جول لينز. عندما يمر التيار عبر العناصر المشعة ، تتولد الحرارة. إذا لم تتخذ أي إجراء ، فإن ارتفاع درجة حرارة LED سيقلل بشكل كبير من عمر الخدمة.
مخطط المصابيح الأمامية
التصميم الشائع لمصباح LED هو المصباح الأمامي. يسمح لك هذا المصباح بتحرير يديك تمامًا وتوجيه شعاع الضوء إلى المكان الصحيح من خلال إدارة رأسك: بعد نظرك.هذا مناسب عند إصلاح السيارة ، عند المشي في الأماكن المظلمة ، إلخ.
يعتمد مخطط هذا المصباح على المبدأ:
- دائرة التحكم (المسؤولة عن تبديل الأوضاع) ؛
- مكبر للصوت
- مفتاح الترانزستور لتشغيل الصمام.
أحد الخيارات لمثل هذا الجهاز هو عندما يتم تصنيع وحدة التحكم على متحكم قياسي (على سبيل المثال ، ATtiny85) ، حيث يكون برنامج التحكم في وضع الباعث سلكيًا ، ومضخم التشغيل OPA335 يعمل كمضخم وسيط ، ومجال IRLR2905 يستخدم تأثير الترانزستور كمفتاح.
مثل هذا المخطط غير مكلف وموثوق به ، لكن له عيبًا تقنيًا: يجب برمجة وحدة التحكم قبل التثبيت. لذلك ، في الإنتاج الضخم ، يتم استخدام دائرة دقيقة متخصصة FM2819 كوحدة تحكم (يمكن تطبيق الاختصار 819L على العلبة). يمكن لهذه الشريحة تشغيل وإيقاف عنصر انبعاث الضوء ، وهي مبرمجة بأربعة أوضاع:
- أقصى سطوع
- متوسط السطوع
- الحد الأدنى من السطوع
- ستروبوسكوب (ضوء وامض).
يتم تبديل الأوضاع دوريًا بضغطة قصيرة على الزر. الضغط لفترة طويلة يضع المصباح في وضع SOS. لا يمكنك تغيير البرنامج (على الأقل ، لا تذكر ورقة البيانات مثل هذا الاحتمال). لا تتطلب الدائرة المصغرة مضخمًا وسيطًا ، ولكن لا يمكن توصيل مصابيح LED القوية جدًا مباشرة بالمخرج - هناك حد للحمل (وهناك حماية من تجاوزه).

لذلك ، يتم توصيل العناصر القوية من خلال مفتاح.في معظم الحالات ، هو ترانزستور ذو تأثير ميداني يسمح بالتشغيل طويل المدى بتيار كبير في دائرة التصريف ، على سبيل المثال ، Fairchild FDS9435A أو غيره من الأنواع المماثلة ، والتي يمكن اختيارها وفقًا للمعلمات من جدول خصائص FDS9435A.
| بنية | الجهد الأقصى لمصدر البوابة ، V | مقاومة فتح القناة | أقصى قوة مشتتة ، W | أقصى تيار تصريف في الوضع المستمر ، أ |
| قناة R | 25 | 0.05 أوم عند 5.3 أ ، 10 فولت | 2,5 | 5,3 |
يتم تقليل دائرة المصباح اليدوي إلى عنصرين نشطين فقط وربط العديد من المكثفات والمقاومات (بالإضافة إلى خلايا البطارية ومصفوفة من المصابيح، بنفسها).
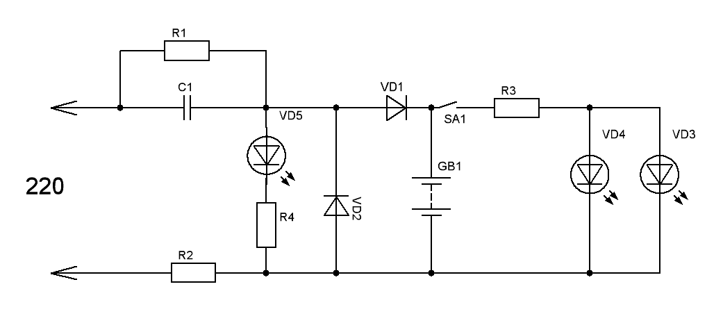
مخطط مصباح يدوي قابل لإعادة الشحن بشحن التيار الكهربائي 220
يعتبر تشغيل المصباح اليدوي أكثر ملاءمة واقتصادية ليس من البطاريات ، ولكن من البطاريات القابلة لإعادة الشحن. من الأنسب أن يكون لديك مثل هذا المصباح ، حيث يمكن تجديد شحن عناصره دون إزالتها من العلبة. ما عليك سوى توصيل المصباح بشبكة أحادية الطور 220 فولت.

فيما يلي العناصر المضافة إلى المخطط المعتاد:
- مقوم الموجة الكاملة على الثنائيات VD1 ، VD2 (يمكن أيضًا تجميعها في دائرة جسر) ؛
- مكثف الصابورة لتخميد الجهد الزائد C1 بمقاومة التفريغ R1 ؛
- المقاوم R2 للحد من تيار شحن البطارية ؛
- سلسلة R4VD5 للإشارة إلى التوصيل بالتيار الكهربائي.
مهم! هذه الدوائر غير المحولة لها عيب كبير. إذا لمست أي نقطة في الدائرة عن طريق الخطأ ، فهناك خطر من تنشيطها. سيؤدي استخدام محول الشبكة إلى زيادة كبيرة في خصائص الوزن والحجم.
لذلك ، أصبح مثل هذا المخطط أقل شيوعًا. يمكن إعادة شحن البطاريات دون إزالتها باستخدام مصادر طاقة خارجية منخفضة الجهد (بما في ذلك الشحن من جهاز متوافق مع USB).
تحديث الفوانيس
عند الفحص الدقيق لدائرة المصباح اليدوي من القسم السابق ، يتضح أن VD5 LED يعمل دائمًا عند الاتصال بشبكة 220 فولت. لا يعتمد توهجه على الشحن وحتى وجود البطاريات. للقضاء على هذا القصور ، يجب تضمين الدائرة التي تشير إلى دائرة شحن البطارية. للقيام بذلك ، تحتاج إلى تثبيت المقاوم R5 بقوة 0.5 واط بحيث يسقط عليه حوالي 3 فولت (حوالي 30 أوم) بتيار 100 مللي أمبير. يجب أن تكون سلسلة الإشارة متصلة بالتوازي فيما يتعلق بالقطبية.

تظهر جميع التغييرات والإضافات بخط أزرق. بعد التعديلات ، سيضيء مؤشر LED فقط في حالة وجود تيار شحن (عند إيقاف تشغيل المصفوفة المشعة!)
فحص طبي
إذا كان المصباح الصيني معطلاً ، يمكنك محاولة العثور على العنصر المعيب واستبداله أيضًا يصلح. يتم عرض خوارزمية البحث في مثال مصباح مزود بشحن التيار الكهربائي.

- إذا لم يلمع الفانوس ، فعند تشغيله ، لا يضيء المؤشر ، فأنت بحاجة إلى التحقق مما إذا كان 220 فولت قادمًا إلى الدائرة. للقيام بذلك ، قم بقياس جهد التيار المتردد عند النقطة 1. إذا لم يكن هناك جهد ، فتحقق من سلك الطاقة والموصل.
- إذا كان كل شيء على ما يرام ، يجب أن يكون مؤشر LED قيد التشغيل. إذا لم يكن كذلك ، فتحقق من دائرته ، وكذلك الصمام الثنائي VD2 لدائرة كهربائية قصيرة.
- بعد ذلك ، تحتاج إلى إزالة البطاريات وفحص الجهد الثابت عند النقطة 2 - يجب أن تكون مساوية تقريبًا لجهد البطاريات. إذا لم يكن كذلك ، فتحقق من حالة الثنائيات VD1 ، VD2.
- إذا كان كل شيء على ما يرام ، فمن المحتمل أن تكون البطاريات سيئة. تحتاج إلى التحقق من الجهد عليها.
- إذا لم يكن الأمر كذلك ، فأنت بحاجة إلى التحقق من صحة المفتاح عن طريق رنينه بجهاز اختبار في وضع اختبار الصوت (مع إيقاف تشغيل الجهاز من الشبكة وإزالة البطاريات!).
- إذا كان كل شيء على ما يرام هنا ، فيجب البحث عن الخطأ في السائق أو في مصفوفة LED.
إذا كان لديك القليل من المعرفة في الهندسة الكهربائية ، فإن ترقية مصباح يدوي أو إصلاحه ليس بالأمر الصعب. الشيء الرئيسي هو فهم أجهزتها.



