So rüsten Sie eine LED-Lampe um
Einem unerfahrenen Meister mag es vorkommen, dass eine ewige LED-Glühbirne zum Selbermachen eine zu schwierige Aufgabe ist. Die Anleitung beinhaltet aber keine komplexen Abläufe, spezielle Kenntnisse in der Elektrik sind auch nicht erforderlich. Das einzige, was vom Meister verlangt wird, ist Aufmerksamkeit, Vorbereitung des Arbeitsplatzes, die richtige Auswahl der Komponenten und ein Werkzeugsatz zur Hand.
Für die Herstellung einer ewigen LED-Lampe wird empfohlen, Chips mit hoher oder mittlerer Leistung zu verwenden. Es ist sinnvoll, nur dann mit der Arbeit zu beginnen, wenn keine Probleme mit der Verkabelung bestehen, da eine Instabilität des Netzwerks unabhängig von ihrer Qualität zum Durchbrennen von Dioden oder Treibern führen kann.
Was ist eine ewige LED-Glühbirne?
Keiner der Hersteller produziert LED-Lampen mit dem lauten Namen „ewig“. Qualitätsprodukte können bis zu 50.000 Stunden halten, aber nur, wenn es keine Verkabelungsprobleme und zuverlässige Montageelemente gibt, die dabei helfen, eine Überhitzung zu überwinden, wenn dies auftritt.Um die Lebensdauer zu verlängern, kann der Master die Komponenten durch teurere ersetzen, wodurch die Dioden auch nach 5-6 Jahren nicht durchbrennen.
Um eine ewige LED-Lampe zu bekommen, sollten Sie sich zunächst mit dem Kühlsystem befassen. Daran sparen viele Hersteller, wodurch das Temperaturregime verletzt wird und die LEDs durchbrennen. Auch die elektronische Befüllung des Gerätes leidet oft darunter. Das Design kann wie das Bild unten aussehen.

Um diese Lampe zusammenzubauen, benötigen Sie Erfahrung. Daher ist es für einen unerfahrenen Meister besser, die gekaufte LED-Lampe neu zu gestalten. Eine ewige Lampe kann als Produkt betrachtet werden, bei dem Elemente durch leistungsstärkere und effizientere ersetzt werden.
Welche Glühbirnen eignen sich zum Rework?
Damit die umgebaute Lampe auch wirklich lange hält, greift man besser zu einem bekanntermaßen hochwertigen Modell. Zum Beispiel Produkte von folgenden Herstellern:
- Osram;
- Philips;
- Gauß;
- ASD;
- Kamelion.

Es lohnt sich, die Modelle russischer Unternehmen in Betracht zu ziehen, da sie bereits an den Betrieb lokaler Stromnetze angepasst und daher widerstandsfähiger gegen Spannungsabfälle sind.
Was braucht es, um eine LED-Glühbirne in eine ewige zu verwandeln?
Um zu arbeiten, müssen Sie haben:
- Halter;
- Kleber;
- Messer;
- Lötkolben mit dünner Spitze;
- neue Dioden (falls ein Austausch erforderlich ist);
- Widerstand mit größerem Widerstand;
- Posistor für weicher Start;
- Pinzette;
- Kondensator.

Das letzte Element der Baugruppe ist zum Abführen von Wärme erforderlich, deren Überschuss die Lebensdauer aller Komponenten der Lampe verringert. Der Kondensator ist zwischen der Platte mit LEDs und dem Sockel installiert und wird in Abhängigkeit von der Leistung der Glühbirne ausgewählt.
Verwandter Artikel: So zerlegen und reparieren Sie eine LED-Glühbirne
Schritt-für-Schritt-Anleitung zum Nachbau einer Glühbirne
In der ersten Änderungsphase muss der Strom durch die LEDs reduziert werden. Dies verlängert die Lebensdauer des Produkts. Aber auch die Eigenschaften der Helligkeit des Glühens werden reduziert. Die Abnahme der Parameter erfolgt nicht linear, sondern verzögert. Gleichzeitig steigt die Effizienz jedes einzelnen Chips. Dies trägt dazu bei, die Temperatur der Kristalle während des Betriebs zu reduzieren.

In der Grafik können Sie die Effizienz des Chips und den Wärmeverlust in Form eines nichtlinearen Zusammenhangs deutlich erkennen. Zum Reduzieren sollten Sie einen oder zwei Widerstände auf der Platine finden. Die Platine ist mit einem Widerstand von wenigen Ohm parallel geschaltet. Dies ist der Sensor, mit dem man arbeiten kann. Es findet sich in allen Treiberschaltungen, sowohl linear als auch gepulst.
Der Widerstand wird durch einen anderen mit einem höheren Widerstand ersetzt. Alternativ können Sie einen von ihnen löten. Der Strom durch die Dioden nimmt proportional zum Anstieg des Widerstands des Stromsensors ab. Auch eine geringfügige Reduzierung des Stroms wirkt sich auf die Lebensdauer des Produkts aus, indem die Temperatur des Kristalls während des Betriebs reduziert wird.
Wird eine teure Lampe zur Umrüstung verwendet, sind hier mehr LEDs verbaut als bei billigen Pendants und die Betriebsweise ist schonender. Es wird empfohlen, die Leistung nur dann um etwa 20-30 % zu reduzieren, wenn eine neue Glühbirne verwendet wird. Wenn die Chips stark sind, sollte der Strom durch sie um 50% reduziert werden. Wenn eine der Dioden durchbrennt, werden nach einiger Zeit auch die anderen unbrauchbar. Dies kann fortgesetzt werden, bis alle Elemente durch neue ersetzt wurden.
Stufenweise Helligkeitssteigerung nach dem Einschalten
Der nächste Schritt bei der Verfeinerung der 220-V-LED-Lampe besteht darin, für eine sanfte Helligkeitssteigerung zu sorgen. Dazu benötigen Sie einen Posistor. Dies ist ein Thermistor mit positiver Temperaturabhängigkeit. Es ist in der Schaltung parallel zu den meisten Chips oder allen ohne Ausnahme enthalten.

Während der Posistor kalt ist, sind die Widerstandsanzeigen minimal. Strom fließt durch einige der LEDs und erwärmt sie allmählich. Mit zunehmender Erwärmung steigt der Widerstand allmählich an, einschließlich der restlichen Chips in der Schaltung, und auch die Helligkeit beginnt zu wachsen.
Zum Arbeiten benötigen Sie einen Posistor mit der Bezeichnung WMZ11a (330-470 Ohm). Elemente lassen sich leicht im Handel finden oder aus einer Energiesparlampe mit einer Leistung von mindestens 32 Watt entnehmen. Bei Geräten mit geringerer Leistung ist ein Posistor von 1 Ohm oder mehr eingebaut, der nicht für Nacharbeiten geeignet ist.
Video: Wie Posistoren, Thermistoren funktionieren und wo sie eingesetzt werden.
Sie können aus der Situation herauskommen, indem Sie mehrere Elemente parallel verbinden, aber diese Methode ist unbeliebt. Glühbirnen mit solchen Modifikationen werden hauptsächlich in Kronleuchtern an der Decke installiert. Wenn die Schaltung richtig zusammengebaut ist, erfolgt das Einschalten mit voller Helligkeit in 25-30 Sekunden.
Wie erstelle ich ein Nachtlicht
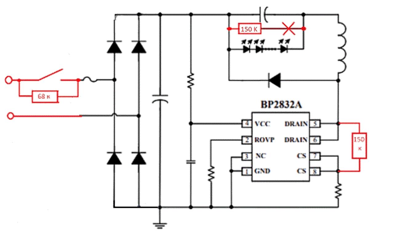
Die Lampe kann mit einer Nachtlichtfunktion ausgestattet werden. Es kann in einem dunklen Korridor installiert und nachts eingeschaltet bleiben. Hier müssen Sie den Treiber ändern. Zunächst wird der auf der Treiberplatine installierte Widerstand entfernt, der zum Entladen des Ausgangsfilterkondensators verwendet wird.

Ein Widerstand mit einer Leistung von 1 W bei 150 kOhm sollte der Schaltung parallel zu den Pins der Mikroschaltung hinzugefügt werden.Außerdem ist im Schalter parallel zu den Schaltkontakten ein 68 kOhm 1 W Widerstand eingebaut.
In der Treiberschaltung können Sie parallel zum IC-Leistungsfilterkondensator einen 100-kΩ-Widerstand einbauen. Dies ist notwendig, um die Spannung zu stabilisieren und das Flackern der Lampe zu beseitigen. Wenn der Master alles richtig gemacht hat, wird der Stromverbrauch 0,42 Watt nicht überschreiten.