Lakásvilágítás bekötési rajza - cél és választás
A világítás csatlakoztatása egy modern lakásban sokkal nehezebbé vált. Ha korábban az egyetlen fényforrás egy csillár volt, most további lámpákat szerelnek fel a szobákba, külön zónákat különböztetnek meg és dekoratív világítást használnak. Ezen kívül most már rengeteg berendezés van csatlakoztatva, ami tovább bonyolítja a rendszert. Ugyanakkor a huzalozás elvei változatlanok maradtak, ha megérti őket, maga is megbirkózik a munkával.
A modern elektromos vezetékek jellemzői
A technológia gyorsan fejlődik, és az elmúlt évtizedekben nagy ugrást tettek, ami a vezetékezésben is megmutatkozik.Ráadásul a biztonsági követelmények manapság egy nagyságrenddel szigorúbbá váltak, ami a felszerelés- és kábelválasztásban is megmutatkozik, ezen nem lehet spórolni. Néhány egyéb szempontot is figyelembe kell venni:
- A becsült terhelést a vezeték vásárlása előtt számítják ki. Részlegesen kell venni, hogy a kiegészítő berendezések csatlakoztatásakor ne legyen túlterhelés.
- Kiválasztják az RCD-ket, automatákat és egyéb biztonságot biztosító elemeket. Feltétlenül végezzen földelést, e nélkül az elektronika egyszerűen kiéghet normál zivatar során.
- Figyelembe kell venni a fényforrások, valamint az aljzatok és kapcsolók helyét és számát.Minél több fényforrás van a helyiségben, annál bonyolultabb a kapcsolási rajz.
- Leggyakrabban több világítási módot használnak a pihenés vagy a munka kényelmes feltételeinek megteremtésére.
Apropó! Érdemes dimmereket - csomópontokat telepíteni a fényerősség beállításához.
Miért van szükség kapcsolási rajzra?
Egyetlen szakember sem dolgozik anélkül, hogy ne lenne világos a lakás bekötési terve. Ha a telepítést önállóan végzik, a projekt értéke még jobban megnő. Ha kezdetben mindent helyesen csinált, akkor nem kell elrontania a felületet további vezetékek lefektetéséhez vagy hosszabbító kábelek csatlakoztatásához, amelyek a lába alatt gördülnek. Itt be kell tartania néhány ajánlást:
- Az egyes helyiségek működésének minden jellemzőjét előre átgondolják. Csak ezután indulhat el a projekt.
- A központi elem a kapcsolótábla, minden vezeték eltér tőle.A tervezés a kapcsolótáblával kezdődik.
- A biztonságért megfelelő teljesítményű automaták felelnek, a darabszámot lakásonként külön számoljuk.
- A gépekből a megfelelő szakasz kábeleit fektetik le. A túlterhelés és a túlmelegedés elkerülése érdekében margóval vannak kiválasztva.
- Minden ág speciális csatlakozódobozokban készül. A helyüket is meg kell jegyezni.
- Megbízható és biztonságos kapcsolók és aljzatok kerülnek kiválasztásra. Meghatározzák a világítás típusát, a berendezések számát és hozzávetőleges elhelyezkedését az egyes helyiségekben.
Jobb, ha a projekt elkészítését szakemberekre bízza. Ezután a biztonsági követelményeknek megfelelően készül el.
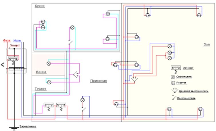
Bekötési csoportok
A hibaelhárítás egyszerűsítése és a rendszer megbízhatóságának biztosítása érdekében a kapcsolási rajz 4 fő csoportra van osztva. Ez azért is kényelmes, mert bármely részen probléma esetén nem kell teljesen áramtalanítani a lakást, elég egy gépet kikapcsolni.

Helyhez kötött berendezések
Ide tartoznak azok a készülékek, amelyek működése közben sok áramot fogyasztanak. Leggyakrabban ezek mosógépek, mosogatógépek, vízmelegítők stb. Jobb, ha az összes ilyen berendezést külön nagy keresztmetszetű kábel táplálja. Ez megszünteti a torlódást, és megvédi a hálózat többi részét a károsodástól.
Általában ez a vonal fürdőhöz vagy fürdőhöz és konyhához kapcsolódik. De nincsenek korlátozások, bárhol elhelyezheti, ahol szükséges. Különösen fontos a külön vezeték kialakítása, ha a berendezés közvetlenül a vezetékre csatlakozik, vagy a konnektor nehezen elérhető helyen van. Ezután meghibásodás esetén gyorsan lekapcsolhatja az áramellátást.
Konyha
Ide is leggyakrabban külön vezetéket vezetnek, annak ellenére, hogy a helyhez kötött berendezésekhez megbízható kábel van csatlakoztatva. A helyiség jellemzője, hogy egyszerre több áramfogyasztó is dolgozhat benne. Például egy mixer, egy lassú tűzhely, egy vízforraló stb.
Vagyis a vezetékek ezen részének terhelései egyenetlenek és nagymértékben változnak. Ezenkívül fontos átgondolni az aljzatok megfelelő elhelyezkedését, hogy mindenhol ott legyenek, ahol szükséges. Ebben az esetben be kell tartani a biztonsági előírásokat, és ne a tűzhely közelében helyezze el a vezetékeket, hanem a konnektorokat és a kapcsolókat a mosogató mellett.

Lakóhelyiségek világítása és áramellátása
A vonalak száma a vezetékek terhelésétől és az egyes helyiségekben használt világítóberendezések mennyiségétől függ. Két szoba kombinálható, ha van egy csillár és több aljzat.
Ha csillárt, reflektorokat és háttérvilágítást használ, jobb, ha felosztja a helyiségeket, hogy egyenletesen ossza el a terhelést közöttük. Még ha a berendezés teljesítménye kicsi is, de sok csatlakozási pont van, ne kombináljon helyiségeket, mivel ez nagymértékben megnehezíti a sémát.
Magas páratartalmú szobák
Egy lakásban ez leggyakrabban fürdőszoba és fürdőszoba. Mivel ezekben a helyiségekben a működési feltételek nehézkesek, külön sort kell kijelölni számukra, és követni kell az alábbi tippeket:
- A csatlakozódobozok nedves területeken kívül helyezkednek el. Egy kábel van behelyezve a fürdőszobába, amely addig nem szakad meg, amíg egy lámpához vagy aljzathoz nem csatlakoztatják.
- A kapcsolók IP44 vagy magasabb nedvesség elleni védelemmel vannak kiválasztva.Az aljzatoknak fröccsenésállónak kell lenniük a problémák kiküszöbölése érdekében.Használhat műanyag védőtokot.
- A fürdőszobában és a WC-ben a vezetéknek háromeresnek kell lennie, földelő vezetékkel.

A fürdőszobában és a fürdőszobában jobb a 12 V-os lámpák felszerelése, teljesen biztonságosak.
Csináld magad huzalozás: a diagramtól a telepítésig
A lakásban a világítás elrendezése több szakaszból áll. Mindegyik fontos, és bármilyen szabálysértés sok problémát okozhat, és veszélyeztetheti a lakosokat. Ezért meg kell érteni a folyamat összes jellemzőjét, hogy mindent helyesen szervezzünk és elkerüljük a hibákat.
Alapszabályok
A rendszer tervezése előtt tanulmányozza át a szabályokat, és kövesse azokat a vezetékek fektetésekor, valamint a szerelvények és aljzatok felszerelésekor. Mindegyik regisztrálva van az SNiP-ben és más szabályozási dokumentációban. Szabálysértés esetén újra kell végeznie a munkát, így könnyebb mindent az elejétől fogva jól megtenni. Emlékeznie kell a következőkre:
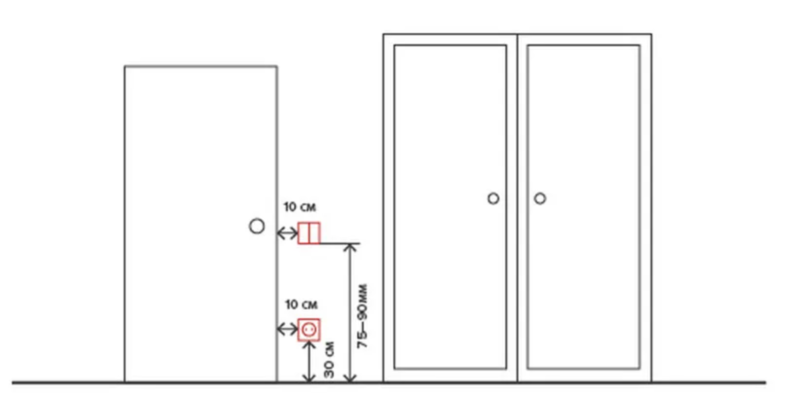
- Az aljzatok magasan helyezkednek el 50-80 cm között padlószintről. Ez biztosítja a könnyű használatot, és megakadályozza, hogy víz kerüljön az érintkezőkbe, ha a lakást elárasztották. A minimális távolság a csövektől és fűtőtestektől, elektromos és gáztűzhelyektől, egyéb földelt elemektől - 50 cm. Az aljzatokhoz vezető vezetéknek alulról felfelé kell haladnia.
- A kapcsolók magassága általában 60-150 cm között. Úgy helyezze el őket, hogy kényelmesen be lehessen kapcsolni, amikor belép a szobába. A vezetékeket ebben az esetben felülről lefelé kell vinni.Az ajtónyílásokhoz javasolt szabványok.
- A norma területenként egy kivezetés 6 négyzetméter m. A konyhában a számot egyedileg határozzák meg, minden a használt készülékek számától függ. A WC-be nem lehet aljzatokat helyezni, a fürdőszobában vízálló opciókat használnak, amelyeket transzformátoron keresztül csatlakoztatnak.
- A rendszer minden fontos elemét könnyen hozzáférhető helyen kell elhelyezni. A csatlakozódobozokat nem szabad borítással lefedni.
- A vezetéket csak függőlegesen vagy vízszintesen kell lefektetni. Nem lehet sarkokat vágni, ez megnehezíti a későbbiekben a kábelfektetés helyének meghatározását.A kábel tömszelencét fel kell jelölni a projekten, ez megakadályozza az elektromos vezetékek károsodását képek és polcok felszerelésekor.
- A vezeték szigetelése, függetlenül a fektetés módjától, nem érintkezhet fém szerkezeti elemekkel.
- A fektetésnél bizonyos bemélyedéseket be kell tartani. Vízszintes vonalak esetén a minimális távolság a mennyezettől 15 cm, gerendákhoz és párkányokhoz - 5-10 cm, a padlóról kell lennie legalább 15 cm. Az ablak vagy ajtó nyílásától függőlegesen fektetéskor 10 cm-es behúzás készül, ha gázcsövek áthaladnak a helyiségen, akkor a minimális távolság tőlük 40 cm.A projekt összeállításakor figyelembe kell venni a kábel és egyéb elemek elhelyezésére vonatkozó követelményeket.
- Több kábel fektetésekor legalább 3 mm távolságnak kell lenni közöttük, ha védőhullám nélkül vannak rögzítve.
A réz és alumínium vezetékeket nem lehet egymáshoz csatlakoztatni.
Világítás számítás
Minden szobához vannak megvilágítási normák, amelyet a lámpatestek kiválasztása előtt érdemes követni.Minden nagyon egyszerű, a legfontosabb az, hogy ne feledje, hogy ez az alsó határ, jobb, ha a fényt világosabbá teszi, és több módot használ. A következő mutatókra kell összpontosítania:
- Lakóterek és konyhák - 150-től lux négyzetméterenként.
- gyerekszobák - 200-tól RENDBEN.
- Könyvtárak és tantermek - 300-tól lakosztályok.
- Folyosók, fürdőszobák, kamrák, fürdőszobák - 75-től RENDBEN.

A lámpatestek teljesítményének meghatározásához meg kell szorozni a normát a négyzetméterben kifejezett területtel. A kapott eredmény iránymutató lesz. El kell osztani a fényforrások számával, hogy meghatározzuk a jellemzőket a hely és a mennyiség alapján.
Bekötési rajz
A projektet előre elkészítik annak érdekében, hogy a munkákat szigorúan ennek megfelelően végezzék. Mindez a lakás jellemzőitől, a szobák számától, a világítástól és egyéb használt berendezésektől függ. Az alábbiakban bemutatunk néhány tipikus sémát, amelyek alapul szolgálhatnak.




A vezetékezés helyének megjelölése és az előkészítő munka
A kész projektet utasításként használják, ami leegyszerűsíti a munkát. Itt fontos betartani az egyszerű szabályokat:
- Vonalak vannak húzva a falakon, ahol a vezetékeket lefektetik. A fent leírt szabályok szerint készülnek.
- Az aljzatokhoz és a kapcsolókhoz a lyukakat speciális koronával készítik. A kapcsolók részletes bekötését ez írja le cikk.
- A vezetékek alatt ki kell ütni a villogókat lyukasztóval, vagy át kell vágni darálóval.Azokat a helyeket, ahol a kábel áthalad a falakon, megfelelő átmérőjű fúróval kell kifúrni.

A munka egyszerű, de sok lesz a por, nehéz áttörni a stroboszkópokat a betonban.
Vezeték
A felületek előkészítése után folytathatja az összes elem felszerelését és csatlakoztatását. A technológia a kábel lefektetésének módjától függ:
- Nyitott változat használata esetén a vezetéket speciális kábelcsatornákba fektetik, vagy fali konzolokat használnak, amelyekre a kábelt szövethüvelybe tekerik. Fontos, hogy minden elemet helyesen helyezzen el, csak a csatlakozódobozokban csatlakoztassa, a vezetékeket forrasztással vagy speciális kapcsokkal csatlakoztassa.
- A rejtett vezetékeket stroboszkópba helyezik, óvatosan rögzítve a vezetékeket speciális tartókkal. Minden csatlakozásnak elosztódobozban kell lennie, falba nem építhető be. A felület szintezése csak az elektromos munkák és a rendszerellenőrzés befejezése után lehetséges.
A videó az otthoni elektromos vezetékek általános sémájáról beszél.
A megfelelő áramkör kiválasztása kényelmes és biztonságos elektromos ellátást biztosít a lakásban. Különösen fontos figyelembe venni a világítást, mivel több elemből állhat, és mindegyiket külön kell csatlakoztatni.












