LED lempos grandinė
Kiekvienais metais LED lempučių paklausa auga. Greitai jos gali pakeisti kaitrines ir liuminescencines lempas, kurios nėra tokios saugios, tarnauja tiek pat ilgai, sugeria daugiau elektros energijos, o sugedus jų taisyti nepavyks.
LED lemputės schema paprasta tiek patyrusiam elektrikui, tiek pradedančiajam. Tačiau LED lempų įtaisas yra sudėtingesnis nei fluorescencinių. Jei jums reikia pakeisti šviesos diodą, turite ne tik suprasti lemputės grandinę, bet ir mokėti naudoti lituoklį, taip pat suprasti elementų veikimo principą.
Schemų įvairovė
Vairuotojas reikalingas įtampai stabilizuoti ir surenkamas naudojant kondensatorių ir transformatorių grandines. Antrasis variantas yra ekonomiškesnis, o pirmasis yra būtinas norint sukurti galingą lempą. Be to, yra dar vienas grandinės tipas – inverteris. Jie naudojami pritemdomų lempų ir daugybės lustų gamyboje.
Pulso tvarkyklės
Palyginti su linijine tvarkykle, kuri naudoja kondensatorių, impulsinė turi veiksmingą apsaugą nuo nestabilumo tinkle.Norėdami išsamiai pamatyti diodinės lempos perjungimo grandinės pavyzdį, naudojame modelį CPC9909. Šio gaminio efektyvumas siekia 98%, todėl be perdėto jį galima laikyti vienu ekonomiškiausių ir energiją taupančių.
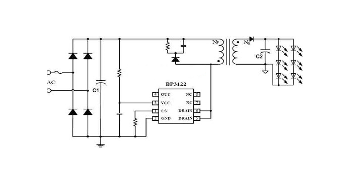
Prietaisą galima prijungti prie aukštos įtampos (550 V) dėl įmontuoto tvarkyklės su stabilizatoriumi. Tai supaprastino grandinę ir sumažino įrenginio kainą.
Perjungimo tvarkyklės jungtis naudojama apšvietimui įjungti avarijos atveju, ir tai būtų stiprintuvo keitiklių pavyzdys. Namuose pagal CPC9909 tvarkyklės modelį galima surinkti lempą, kuri bus maitinama baterijomis arba tvarkykle, tačiau galia neviršys 25 V.
Pritemdomos tvarkyklės
Pritemdomo tvarkyklės pagalba galima reguliuoti LED lempos ryškumą, kas leis kiekviename iš kambarių nustatyti reikiamą apšvietimo lygį, sumažinti šviesos ryškumą dienos metu. Prietaisai naudojami kai kuriems interjero daiktams pabrėžti.
Dimmer taupo energiją, nes nebūtina kiekvieną kartą įjungus lempos įjungti visa galia, o tai teigiamai veikia gaminio tarnavimo laiką.
Gamyboje naudojami dviejų tipų pritemdomi tvarkyklės. Kiekvienas turi pliusų ir minusų. Kai kurie dirba su impulsų pločio moduliacija (PWM). Dimmer yra sumontuotas tarp diodų ir maitinimo šaltinio. Grandinė maitinama skirtingos trukmės impulsais. Geras PWM valdymo pavyzdys yra einamoji linija.
Antroji pritemdomų tvarkyklių įvairovė turi įtakos maitinimo šaltiniui. Jie plačiai naudojami gaminiams, galintiems stabilizuoti srovę. Reguliavimas gali turėti įtakos apšvietimo atspalviui.Jei tai baltos drožlės, sumažėjus srovės stiprumui jos švies geltonai, o padidėjus srovei – mėlynai.
Kondensatorius
Kondensatorių grandinė gali būti laikoma viena iš geriausiai parduodamų grandinių, ji dažnai randama buityje.
Kondensatorius C1 reikalingas norint apsaugoti įrenginį nuo tinklo trukdžių. C4 išlygins raiščius. Įjungus srovę, rezistoriai R3-R2 ją apribos ir apsaugo grandinę nuo trumpojo jungimo. Elementas VD1 konvertuoja kintamąją įtampą. Kai srovės tiekimas nutrūksta, kondensatorius išsikraus per rezistorių R4. Tačiau R2-R3 elementus naudoja ne visi LED lempų gamintojai.
Norėdami patikrinti kondensatoriaus veikimą, naudojamas multimetras. Schema turi keletą trūkumų:
- nebus įmanoma pasiekti didelio švytėjimo ryškumo, reikės talpesnių kondensatorių;
- dėl srovės tiekimo nestabilumo kyla lustų perkaitimo pavojus;
- nėra galvaninės izoliacijos, galimas elektros smūgis. Išardydami lemputę nelieskite srovę nešančių elementų plikomis rankomis.
Nepaisant trūkumų, schema turi daug privalumų, lempos parduodamos gerai. Tai paprastas surinkimas, žemos kainos ir platus išėjimo įtampos diapazonas. Net ir nedidelę patirtį turintys meistrai gali pabandyti pasigaminti gaminį patys. Norėdami tai padaryti, kai kurios dalys gali būti pašalintos iš senų televizorių ar imtuvų.
Rekomenduojama peržiūrėti: Paprasta LED lempos maitinimo grandinė
LED įtampa lempose
Šviesos diodų įtampa lempoje yra nuo 110 iki 220 voltų. Šie rodikliai pasiekiami sujungiant keletą lustų. Įtampos ir nuolatinės srovės mažinimas yra vairuotojo darbas, kuris yra kiekvienoje lempoje.
Jei jo nėra, o lemputę reikia įjungti iš tinklo, turėsite prijungti išorinį įrenginį. Ne taip seniai atsirado šviesos diodai, veikiantys kintamąja įtampa. Tačiau kadangi jie praleidžia srovę tik viena kryptimi, jie liko produktų, veikiančių nuolatine srove, nišoje.




