เซ็นเซอร์ตรวจจับความเคลื่อนไหวแบบโฮมเมดเพื่อเปิดไฟ
สามารถซื้อเซ็นเซอร์ตรวจจับความเคลื่อนไหวได้ที่ร้าน แต่ถ้าคุณมีเวลาว่าง ทักษะและความรู้เพียงเล็กน้อย คุณสามารถสร้างเซ็นเซอร์ดังกล่าวได้ด้วยตัวเอง วิธีนี้จะช่วยประหยัดเงินและมอบกิจกรรมยามว่างให้กับความคิดสร้างสรรค์ทางเทคนิค
เซ็นเซอร์ใดที่สามารถสร้างได้อย่างอิสระ
เซ็นเซอร์ตรวจจับความเคลื่อนไหวมีหลายประเภท โดยหลักการแล้ว แต่ละประเภทสามารถสร้างแยกกันได้ แต่เซ็นเซอร์อัลตราโซนิกและความถี่วิทยุนั้นผลิตได้ยาก ซึ่งต้องใช้ทักษะและเครื่องมือพิเศษในการปรับ ดังนั้นจึงง่ายต่อการผลิตเซนเซอร์ชนิด capacitive และอินฟราเรด
อุปกรณ์และวัสดุ
ในการสร้างเครื่องตรวจจับความเคลื่อนไหวคุณจะต้อง:
- หัวแร้งและวัสดุสิ้นเปลือง
- สายเชื่อมต่อ;
- เครื่องมือโลหะขนาดเล็ก
- มัลติมิเตอร์
คุณจะต้องใช้เขียงหั่นขนมเพื่อสร้างเซ็นเซอร์และยังดีที่จะมีออสซิลโลสโคปเพื่อตรวจสอบประสิทธิภาพของอุปกรณ์โดยใช้เครื่องกำเนิดคลื่นความถี่วิทยุ
เซ็นเซอร์ชนิด capacitive
เซ็นเซอร์เหล่านี้ตอบสนองต่อการเปลี่ยนแปลงของความจุไฟฟ้า บนอินเทอร์เน็ต ในชีวิตประจำวัน และแม้แต่ในเอกสารทางเทคนิค มักใช้คำว่า "เซ็นเซอร์วัดปริมาตร" ที่ผิดพลาด แนวคิดนี้เกิดขึ้นเนื่องจากความสัมพันธ์ที่ไม่ถูกต้องระหว่างความจุทางเรขาคณิตและปริมาตร อันที่จริง เซ็นเซอร์ตอบสนองต่อความจุไฟฟ้าของพื้นที่ ปริมาตร เป็นพารามิเตอร์ทางเรขาคณิต ไม่มีบทบาทใด ๆ ในที่นี้

เซ็นเซอร์ตรวจจับความเคลื่อนไหวทำได้ด้วยตัวเองจริงๆ รีเลย์แบบคาปาซิทีฟแบบธรรมดาสามารถประกอบได้บนชิปตัวเดียว ในการสร้างเซ็นเซอร์ ได้ใช้ทริกเกอร์ K561TL1 Schmitt เสาอากาศเป็นลวดหรือแท่งยาวหลายสิบเซนติเมตร หรือโครงสร้างที่เป็นสื่อกระแสไฟฟ้าอื่นๆ ที่มีขนาดใกล้เคียงกัน (ตาข่ายโลหะ ฯลฯ) เมื่อมีคนเข้ามาใกล้ ความจุระหว่างพินกับพื้นจะเพิ่มขึ้น แรงดันไฟฟ้าที่พิน 1.2 ของไมโครเซอร์กิตจะเพิ่มขึ้น เมื่อถึงเกณฑ์ทริกเกอร์ "พลิกคว่ำ" ทรานซิสเตอร์จะเปิดขึ้นผ่านองค์ประกอบบัฟเฟอร์ D1 / 2 และให้กำลังแก่โหลด อาจเป็นรีเลย์แรงดันต่ำ
ข้อเสียของเซ็นเซอร์แบบง่าย ๆ ดังกล่าวคือความไวไม่เพียงพอ สำหรับการทำงานนั้น บุคคลจะต้องอยู่ห่างจากเสาอากาศหลายสิบหรือแม้แต่หน่วยเซนติเมตร วงจรที่มีเครื่องกำเนิดคลื่นความถี่วิทยุนั้นไวกว่า แต่ซับซ้อนกว่า ชิ้นส่วนที่คดเคี้ยวอาจเป็นปัญหาได้เช่นกัน ในกรณีส่วนใหญ่ คุณจะต้องสร้างมันขึ้นมาเอง
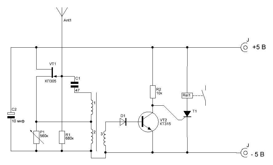
ข้อดีของวงจรนี้คือความเป็นไปได้ของการใช้หม้อแปลงสำเร็จรูปจากตัวรับทรานซิสเตอร์ ST1-Aรวมอยู่ในวงจรกำเนิด (อุปนัย "สามจุด") บนทรานซิสเตอร์ VT1 ตัวต้านทาน R1 ควบคุมความลึกของการตอบสนอง ทำให้เกิดการสั่น การสั่นในเครื่องกำเนิดไฟฟ้าจะเปลี่ยนเป็นขดลวด III ซึ่งแก้ไขโดยไดโอด VD1 แรงดันไฟฟ้าที่แก้ไขจะเปิดทรานซิสเตอร์ VT2 ซึ่งให้ศักย์ไฟฟ้าบวกกับอิเล็กโทรดควบคุมของไทริสเตอร์ ไทริสเตอร์, การเปิด, พลังงานรีเลย์ K1, หน้าสัมผัสสามารถใช้เชื่อมต่อสัญญาณเตือน
เสาอากาศเป็นเส้นลวดยาวประมาณ 0.5 เมตร เมื่อบุคคลเข้าใกล้ (ที่ระยะ 1.5-2 เมตร) ความจุที่ร่างกายของเขาใส่เข้าไปในวงจรเครื่องกำเนิดไฟฟ้าจะขัดขวางการสั่น แรงดันไฟฟ้าบนขดลวด III หายไป, ทรานซิสเตอร์ปิด, ไทริสเตอร์ปิด, รีเลย์จะไม่ได้รับพลังงาน
การประกอบเครื่องตรวจจับ
ในการประกอบเซ็นเซอร์แบบโฮมเมดคุณสามารถสร้างแผงวงจรพิมพ์ได้ ตัวอย่างเช่น วิธี LUT เทคโนโลยีนี้ง่ายและง่ายต่อการควบคุม แต่ถ้าการผลิตเซ็นเซอร์เป็นครั้งเดียว ก็ไม่มีเหตุผลที่จะเสียเวลากับการทดลอง ทางออกที่ดีที่สุดคือการใช้แผงวงจรเขียงหั่นขนม

เป็นบอร์ดที่มีรูเป็นโลหะที่มีระยะพิทช์มาตรฐาน ซึ่งสามารถบัดกรีส่วนประกอบอิเล็กทรอนิกส์ได้ การเชื่อมต่อกับวงจรทำได้โดยการบัดกรีตัวนำไปยังจุดที่เกี่ยวข้อง

คุณสามารถใช้เขียงหั่นขนมแบบบัดกรีได้ แต่ความน่าเชื่อถือของการเชื่อมต่อนั้นต่ำกว่ามาก ตัวเลือกนี้เหมาะที่สุดสำหรับการทดลองและฝึกฝนศิลปะวงจรไฟฟ้า
การตรวจสอบสภาพของชิ้นส่วนอิเล็กทรอนิกส์
ก่อนอื่นจำเป็นต้องตรวจสอบชิ้นส่วนที่เลือกหากไม่ได้ใช้งาน จะไม่มีร่องรอยการบัดกรี และไม่มีความเสียหายทางกล การตรวจสอบเพิ่มเติมก็ไม่สมเหตุสมผล ความน่าจะเป็นที่ส่วนประกอบกำลังทำงานอยู่ที่ 99 เปอร์เซ็นต์. มิฉะนั้น จะเป็นความคิดที่ดีที่จะตรวจสอบรายละเอียด:
- ตัวต้านทานถูกเรียกด้วยมัลติมิเตอร์ - ควรแสดงความต้านทานเล็กน้อย (คำนึงถึงระดับความแม่นยำของตัวต้านทาน)
- วงแหวนส่วนที่คดเคี้ยวสำหรับไม่มีการแตกหัก
- ตัวเก็บประจุขนาดเล็กที่มีเครื่องทดสอบสามารถตรวจสอบได้เฉพาะในกรณีที่ไม่มีไฟฟ้าลัดวงจร
- ตัวเก็บประจุขนาดใหญ่สามารถตรวจสอบได้ด้วยมัลติมิเตอร์แบบหมุนในโหมดทดสอบความต้านทาน - ลูกศรควรบิดไปทางขวาแล้วค่อย ๆ กลับสู่ศูนย์ (ซ้าย)
- ไดโอดถูกตรวจสอบโดยผู้ทดสอบในโหมดการทดสอบไดโอด - ในตำแหน่งหนึ่งความต้านทานควรเป็นอนันต์ในอีกตำแหน่งหนึ่งมัลติมิเตอร์จะแสดงค่าบางอย่าง (ขึ้นอยู่กับประเภทของไดโอด)
- ทรานซิสเตอร์สองขั้วถูกทดสอบในโหมดเดียวกับไดโอดสองตัว - ระหว่างฐานและตัวสะสมและระหว่างฐานและตัวปล่อย

สำคัญ! ทรานซิสเตอร์แบบ Field-effect ที่มีจุดเชื่อมต่อ p-n (KP305 เป็นต้น) ได้รับการตรวจสอบในลักษณะเดียวกัน (gate-source, gate-drain) แต่มัลติมิเตอร์จะแสดงความต้านทานระหว่างท่อระบายน้ำและแหล่งกำเนิด (อินฟินิตี้สำหรับไบโพลาร์)
ไม่สามารถตรวจสอบไมโครเซอร์กิตด้วยมัลติมิเตอร์ได้
การทำเครื่องหมายและการตัดแต่งบอร์ด
นอกจากนี้ ส่วนประกอบทั้งหมดจะต้องถูกวางไว้บนบอร์ดในลักษณะที่จะเพิ่มประสิทธิภาพการเชื่อมต่อในอนาคต การทำเช่นนี้ต้องวางไว้ในมุมหนึ่งหรือใกล้ด้านใดด้านหนึ่ง จากนั้นลากเส้น ลบองค์ประกอบและตัดส่วนที่เกินออกสิ่งนี้สามารถละเว้นได้ แต่จากนั้นบอร์ดจะใช้พื้นที่มากขึ้นและต้องใช้เคสที่ใหญ่กว่า (และจะจำเป็นหากติดตั้งเครื่องตรวจจับกลางแจ้ง)

ขอบของกระดานต้องถูกประมวลผลด้วยไฟล์ ไม่ส่งผลต่อประสิทธิภาพ แต่ดูดีขึ้น

จากนั้นใส่ชิ้นส่วนกลับบัดกรีในรูและเชื่อมต่อกับตัวนำตามแผนภาพ
วิดีโอแสดงวิธีทำเซ็นเซอร์ตรวจจับความเคลื่อนไหวเพื่อเปิดไฟจากโมดูลสำหรับ Arduino
เซ็นเซอร์อินฟราเรดและ Arduino
คุณสามารถสร้างเซ็นเซอร์ตรวจจับความเคลื่อนไหวที่ดีบนแพลตฟอร์ม Arduino "คอนสตรัคเตอร์" แบบอิเล็กทรอนิกส์ประกอบด้วยโมดูลเซ็นเซอร์ PIR HC-SR501 ประกอบด้วยเครื่องตรวจจับอินฟราเรดที่ตอบสนองต่อการเปลี่ยนแปลงของอุณหภูมิจากระยะไกลด้วยตัวควบคุม

โมดูลนี้เข้ากันได้กับเมนบอร์ดอย่างสมบูรณ์และเชื่อมต่อกับสายไฟสามเส้น

| เอาต์พุตโมดูล IR | GND | VCC | ออก |
| Arduino Uno Pinout | GND | +5V | 2 |
เพื่อให้ระบบทำงานได้ คุณต้องอัปโหลดภาพร่างต่อไปนี้ไปยัง Arduino:

ขั้นแรก ตั้งค่าคงที่ที่กำหนดวัตถุประสงค์ของหมุดของกระดานหลัก:
const int IRPin=2
ค่าคงที่ IRPin หมายถึงหมายเลขพินสำหรับอินพุตจากเซ็นเซอร์ซึ่งกำหนดค่าเป็น 2
const int OUTpin=3
ค่าคงที่ OUTpin หมายถึงหมายเลขพินสำหรับเอาต์พุตไปยังรีเลย์ผู้บริหาร ซึ่งกำหนดค่าไว้ที่ 3
ส่วนการตั้งค่าเป็นโมฆะ () ชุด:
- Serial.begin(9600) - ความเร็วในการแลกเปลี่ยนกับคอมพิวเตอร์
- โหมดพิน (IRPin, INPUT) – พิน 2 ถูกกำหนดให้เป็นอินพุต
- โหมดพิน (ขาออก, เอาต์พุต) – พิน 3 ถูกกำหนดให้เป็นเอาต์พุต
ในส่วนวงเป็นโมฆะของค่าคงที่ วาล ค่าของอินพุตจากเซ็นเซอร์ถูกกำหนด (ศูนย์หรือหนึ่ง) นอกจากนี้ ขึ้นอยู่กับค่าของค่าคงที่ เอาต์พุต 3 จะปรากฏสูงหรือต่ำ
การตรวจสอบประสิทธิภาพและการกำหนดค่าเซ็นเซอร์
ก่อนที่จะเปิดเซ็นเซอร์ที่ประกอบขึ้นเป็นครั้งแรก การติดตั้งจะต้องได้รับการตรวจสอบอย่างรอบคอบ หากไม่พบข้อผิดพลาด สามารถใช้แรงดันไฟฟ้าได้ ภายในไม่กี่วินาทีหลังจากเปิดเครื่อง จำเป็นต้องตรวจสอบว่าไม่มีความร้อนสูงเกินไปและควันในพื้นที่ หากผ่าน "การทดสอบควัน" คุณสามารถตรวจสอบประสิทธิภาพของเซ็นเซอร์ได้ เซนเซอร์บน Schmitt trigger และ Arduino ไม่ต้องการการปรับแต่ง จำเป็นต้องจำลองการมีอยู่ของวัตถุใกล้เซ็นเซอร์เท่านั้น (ยกมือขึ้น) และควบคุมการเปลี่ยนแปลงของสัญญาณที่เอาต์พุต เครื่องตรวจจับที่ใช้เครื่องกำเนิด RF ต้องตั้งเวลาเริ่มต้นของการสร้างโดยใช้โพเทนชิออมิเตอร์ P1 คุณสามารถควบคุมการเริ่มต้นของการแกว่งด้วยออสซิลโลสโคปหรือโดยการคลิกรีเลย์
โหลดการเชื่อมต่อ
หากเซ็นเซอร์ทำงาน ก็สามารถเชื่อมต่อโหลดเข้ากับเซ็นเซอร์ได้ อาจเป็นอินพุตของอุปกรณ์อิเล็กทรอนิกส์อื่น (บี๊บ) แต่บ่อยครั้งที่เครื่องตรวจจับจะต้องควบคุมแสง ปัญหาคือความจุโหลดของเอาต์พุตของเซ็นเซอร์แบบโฮมเมดไม่อนุญาตให้คุณเชื่อมต่อแม้แต่หลอดไฟที่ใช้พลังงานต่ำโดยตรง นั่นเป็นเหตุผลที่ จำเป็นต้องมีคีย์กลางในรูปแบบของรีเลย์.

ก่อนเชื่อมต่อสตาร์ทเตอร์ ตรวจสอบให้แน่ใจว่าหน้าสัมผัสของรีเลย์เอาต์พุตเซ็นเซอร์อนุญาตให้คุณเปลี่ยนแรงดันไฟฟ้า 220 โวลต์ได้ มิฉะนั้น คุณจะต้องติดตั้งรีเลย์เพิ่มเติม

เอาต์พุต Arduino มีพลังงานต่ำมากจนไม่สามารถขับรีเลย์หรือสตาร์ทเตอร์ได้โดยตรง คุณจะต้องมีรีเลย์เพิ่มเติมพร้อมสวิตช์ทรานซิสเตอร์
หากทุกขั้นตอนของการประกอบและการกำหนดค่าสำเร็จ คุณสามารถติดตั้งเซ็นเซอร์อย่างถาวร ทำการเชื่อมต่อขั้นสุดท้าย และเพลิดเพลินไปกับระบบอัตโนมัติที่ทำงานได้ดี


