將顯示器背光轉換為 LED
液晶顯示器佔據了台式電腦、筆記本電腦、電視、信息和廣告顯示器等顯示器市場的很大一部分。雖然有更多有前途的技術,但液晶屏將在很長一段時間內佔據一席之地。這些設備是可靠的,但世界上沒有什麼是永恆的。昂貴的設備遲早會失敗。在許多情況下,您可以自己修復它們。這種情況包括背光燈的故障。
液晶顯示裝置
在弄清楚如何更換有故障的背光之前,您需要弄清楚為什麼需要它以及 LCD 屏幕是如何工作的。
液晶是具有流動性的物質,但其中分子的排列是有序的。這些物質中的分子是細長的或盤狀的。 LCD 顯示器的工作原理是基於 LC 分子在外加電場作用下改變其空間取向的特性。通過這種方式,您可以調整通過 LCD 矩陣的光的偏振,並根據 RGB 混色原理創建圖像。

為了產生透射光輻射,需要一個燈。在大多數情況下,這些是不帶陰極燈絲 (CCFL) 的熒光燈。這種燈是一個密封的玻璃容器,裡面裝有含有少量汞的惰性氣體。為了工作,他需要一個 600..900 伏的電壓源(取決於修改),並且需要更多的點火電壓 - 800..1500 伏。為了在表面上產生均勻的流動,使用了擴散器系統。

燈是系統中壽命最短的環節,但自己將其更換為工作燈並不難。
背光症狀
用戶可能會遇到以下情況:
- 當您打開顯示器時,電源指示燈會亮起,但屏幕仍然很暗;
- 顯示屏打開,上面出現圖像,但幾秒鐘後它消失了。
在第一種情況下,有嚴重的理由認為顯示器背光需要維修,儘管故障也可能在光源的電源上。在第二個 - 燈故障的概率是 90% 以上。此外,整個或一半顯示器的微弱輝光,以及一半顯示器的熄滅,表明光源故障的可能性很高。
顯示器內光源自行更換
首先,您需要找到舊燈。如果這是電視顯示器、電腦或筆記本電腦,您需要儲備工具:
- 一把小十字螺絲刀;
- 兩把帶有扁平寬槽的螺絲刀;
- 手術刀、鑷子等拆卸工具。
重要的! 必須在完全關閉電源的情況下拆卸顯示器。燈端子上可能存在危及生命的電壓。

用兩把扁平的細螺絲刀從顯示器上取下塑料外殼 - 您需要按下閂鎖而不要施加過大的力。

下一步是卸下所有連接器並從背面和所有側面擰下所有小螺釘。

然後取下所有蓋子並拆除矩陣。

取下偏光膜、擴散片和導光板後,您就可以看到燈具了。有時可以通過視覺檢測到故障痕跡——以黑點的形式。

接下來,將可維修的燈取出並安裝在故障燈的位置。要按尺寸選擇燈具,具體取決於屏幕對角線的尺寸(以英寸為單位),您可以使用該表。
| 顯示器對角線尺寸,英寸 | 燈管直徑,毫米 | 燈長,毫米 |
| 14,1 | 2,0 | 290 |
| 14.1 寬 | 2,0 | 310 |
| 15-15,1 | 2,0 | 300, 305, 310 |
| 15 – 15,3 | 2,0 | 315 |
| 15 – 15,3 | 2,6 | 316 |
| 15,4 – 16,3 | 2,0 | 324, 334 |
| 15.4 寬 | 2,0 | 334 |
| 16,3 – 17,0 | 2,6 | 336 |
| 17, 17,4 | 2,6 | 342, 345, 355, 360 |
| 17.1 寬 | 2,0 | 365, 370, 375 |
| 18-19 | 2,6 | 378, 388 |
監視器以相反的順序組裝。如果一切都小心翼翼,而且問題僅出在燈泡上,顯示器將持續很長時間。
組裝前,建議將所有零件和機箱內部空間徹底吹淨灰塵。
燈泡健康檢查
如果在拆卸過程中沒有外部損壞燈的跡象,則檢查拆卸後的燈是否可以使用也不是多餘的,因此故障可能不在燈上,而在電源電路上。是的,檢查新設備也沒有什麼壞處。這不能用測試儀或示波器完成,因此必須在燈的觸點上施加高壓。為此,您需要一個逆變器。您可以通過多種方式找到它:
- 在商店或互聯網上購買現成的逆變器。 一次性維修在經濟上不可行.
- 在維修店,購買損壞的不可維修的顯示器。在大多數情況下,它會花費一分錢。需要將其拆解並拆下電壓轉換器。
- 如果您有使用電子元件的技能,您可以自己組裝一個簡單的逆變器。他的計劃很簡單。

最耗時的元件是變壓器。它必須由您自己製作。您可以將其纏繞在小型工業變壓器的鐵上,為此您必須移除所有標準繞組。

初級繞組包含 30-40 匝,中間有一個抽頭。其上的振盪幅度約為 3 伏。因此,要在次級繞組上獲得 1000 伏電壓,它的匝數必須是初級繞組的 1000/3 = 333 倍。初級繞組有 30 匝,次級繞組需要繞 10,000 匝。也許這個數字需要被拿起。通過改變初級繞組來實驗性地改變比率更方便。為此,您必須首先纏繞次級繞組,然後在其上纏繞初級繞組。在 Internet 上,您可以找到用於測試 CCFL 燈的不同複雜度的其他電壓轉換器的電路。
LED光源在液晶顯示器中的應用
由於在維修過程中廣泛使用 LED 照明設備,因此經常出現用 LED 燈替換過時的氣體放電燈的想法。這種想法是有生命權的,實現起來並不難。但是用顯示器中的 LED 替換燈需要解決幾個問題。
- 方面。 CCFL 燈安裝在特殊型材內。該凹槽的寬度為 7 毫米或 9 毫米。膠帶的寬度應允許您將其安裝在此型材的凹槽中。在某些情況下是可能的 底切 “超大”帆布的邊緣每側最多 1 毫米,以免損壞母線。如果一切順利,那麼磁帶將非常適合配置文件。LED-canvas 安裝在配置文件中。
- 獲得均勻的照明。畫布上的 LED 彼此相距一定距離,因此在使用傳統膠帶時,儘管存在有效的擴散系統,但很容易獲得條紋狀的流分佈。為避免這種情況,需要每米至少有 120 個元件(最少 90 個)的燈具。
力量之源。與 CCFL 相比,用低壓 LED 燈條替換顯示器中的燈需要更低的電源電壓。這個電壓可以在標準顯示板上查到,但是膠帶功率不能低於10W,因為耗散系統中的光通量會被嚴重削弱。事實上,常規源的負載能力就足夠了。因此,在某些情況下,需要使用單獨的遠程電源來為 LED 燈條供電。不便之處很明顯:背光與顯示器分開關閉,並且沒有亮度控制(或者您必須為其設置單獨的電路)。第一個選項也會出現亮度問題,但在這兩種情況下都很容易解決。

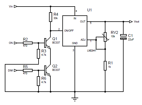
標準 CCFL 燈的亮度是通過 PWM 方法調節的;為此,在逆變器中提供了一個特殊的電路。在這種情況下,必須拆下逆變器,PWM 信號可以為自己所用。為此,您需要在板上找到一個連接器,在其中一個結論旁邊會有一個銘文 DIM。它有一個 PWM 信號,可以用示波器監控。至此,有必要通過晶體管開關連接膠帶的負極端子。 N 溝道 MOSFET 可用作關鍵元件。它必須設計為帶裕量的帶段的全電流。 99% 以上的案例將關閉現場工作人員 AP9T18GH - 它可以在出現故障的計算機主板上找到。它允許您使用高達 10 A 的負載。

如果您有技能和知識,您可以使用標準電路進行調光以及通過添加兩個晶體管開關並將輸出電壓設置為 12 伏來打開和關閉背光。

在這種情況下,無需額外的外部設備進行更改,顯示器將在正常模式下工作。只需將連接器上的 DIM 和 ON 信號應用到開關輸入。
重要的! LED 燈條具有不同的色溫,因此安裝到顯示器後屏幕顏色可能會略有變化。您可以嘗試使用標準顯示設置來解決此問題,或者在將來考慮它。為了避免這個問題,在購買時,您需要關注中性白光顏色。
整合視頻信息:用標準的LED燈條更換磨損的液晶電視LED背光板。
用類似的或LED的替換標準背光燈不能說簡單。事實上,這是一個費力的過程,需要知識和技能。不過,對於一個普通的高手來說,這還是可以做到的,而且修好之後,顯示器還能用很多年。如有必要,對新安裝的 LED 顯示器背光源進行維修並不困難 - 已經獲得了經驗。


