Как да си направим захранване от енергоспестяваща лампа
Енергоспестяващите лампи са сложни устройства, чиито елементи могат да се използват в радиотехниката за създаване на нови устройства. По-специално, възможно е да се направи захранващ блок от електронен баласт на енергоспестяваща лампа.
Устройството и принципът на действие на електронния баласт
Електронен баласт (електронен баласт) е важен компонент на енергоспестяваща лампа, отговорен за активиране на контактите и поддържане на стабилно сияние без пулсации.
Електронният баласт присъства в почти всички флуоресцентни лампи, които създават светлина чрез нагряване на инертни газове или живачни пари в затворен обем.

Електронният баласт се състои от елементи:
- филтър за прекъсване на смущенията от мрежата;
- токоизправител;
- устройство за регулиране на мощността;
- изглаждащ филтър на изхода;
- допълнителен товар (баласт);
- инвертор.
За да спестят пари, производителите могат да укрепят някои елементи и да се отърват от други.Това се отразява на разликата в параметрите на електронните баласти на пазара.
Баластът се захранва от ток от мрежата и създава постоянно напрежение, подавано към контактите на лампата. Веригата е импулсно захранване или драйвер, който може да бъде превърнат в пълноценен PSU за използване в други електрически вериги.
DIY PSU
Създаването на UPS от енергоспестяващи лампи включва подготвителен етап и процес на преобразуване. Важно е всички действия да се извършват в съответствие с правилата за безопасност при работа с електрически уреди.
Подготовка на инструменти и материали
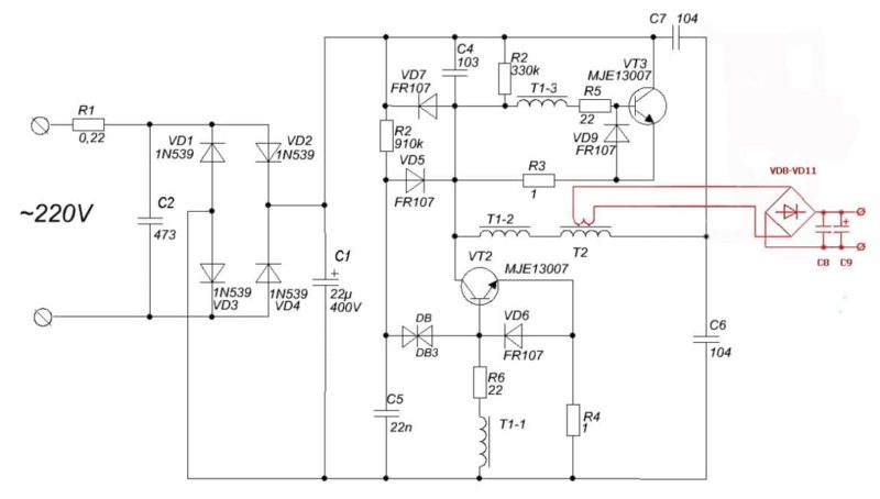
Диаграмата на стандартна енергоспестяваща лампа е показана на фигурата по-долу. Червените елементи са необходими за стартиране на лампата и няма да са необходими при сглобяване на захранването.
Веригата прилича на импулсно захранване. Разликите се отнасят само до вградения дросел. Той трябва да бъде заменен с трансформатор по един от методите:
- навиване на съществуващия дросел на вторичната намотка със съответните параметри;
- пълно отстраняване на дросела и монтаж на негово място на трансформатор, подходящ за показатели за ефективност от друг електрически уред.
При разработването на енергоспестяваща лампа производителите обръщат специално внимание на компактността на устройството. Всички елементи са подбрани така, че да не заемат много място. Поради тази причина не се говори за запас от мощност. Препоръчително е да се създаде захранване в рамките на първоначалната мощност на осветителното устройство. Това гарантира издръжливостта на веригата и предпазва от прегряване.
Схема за преобразуване на електронни баласти в UPS
Преобразуването на електронния баласт в захранване съдържа:
- Създаване на галванична изолация за безопасността на веригата.
- Намаляване на изходното напрежение.
- Изправяне на изходното напрежение.
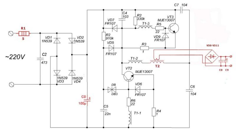
За да създадете PSU с мощност до 15 W, ще ви е необходим проводник за навиване (около 10 см), комплект диоди (4 броя), два кондензатора и електронен баласт от 40 W лампа.
Модифицираната схема изглежда така.
Дросел изпълнява функциите на изолиращ и понижаващ трансформатор, набор от диоди коригира променливото напрежение. Кондензаторите във веригата изглаждат импулсите и осигуряват стабилна работа за захранването на уреда.
Процедура за преработка:
- Крушката и кондензаторът до нея се отстраняват от оригиналната верига.
- Всички проводници на лампата са свързани помежду си, затваряйки кондензаторите и индукторите, които преди това отиваха към крушката.
- В този случай индукторът става основният товар на веригата. Остава да навиете вторичната намотка върху нея с тел с диаметър не повече от 0,8 мм. Няколко завъртания са достатъчни.

За да определите точния брой вторични завои, използвайте следната техника:
- На дросел Навиват се 10 оборота, след което се свързва диодният мост.
- Веригата е натоварена с 30 W резистор със съпротивление около 5 ома.
- С помощта на мултицет измерете напрежението на резистора.
- Полученото напрежение се разделя на 10 (броя на завоите), като по този начин се получава напрежението от един завой.
- Необходимото напрежение се разделя на изчисления индикатор. Това е желаният брой завои на вторичната намотка.
Във веригата могат да се използват всякакви диоди, проектирани за обратно напрежение над 25 V и ток от 1 A.
Недостатъкът на тази схема е нестабилността на изходното напрежение.Можете да разрешите проблема, като инсталирате допълнителен стабилизатор за 12 волта.
Възможно ли е да се увеличи мощността
Мощността на захранването, създадено от електронни баласти, обикновено не надвишава 40 W, което може да не е достатъчно. В допълнение, дроселът, инсталиран във веригата, въвежда допълнителни ограничения. Системата просто не може да достигне максимална мощност и дори цифра от 40 вата се наблюдава рядко. Увеличаването на тока не дава желания ефект, тъй като магнитната верига започва да работи в режим на насищане, намалявайки ефективността на веригата.

За да увеличите мощността на PSU, достатъчно е да свържете импулсен трансформатор вместо стандартен индуктор. Процесът е по-сложен от преработката на енергоспестяваща лампа, но все пак можете да го направите сами, ако имате познания в областта на радиотехниката.
Трансформаторът може да бъде получен от компютърно захранване или друго оборудване. Допълнително са необходими 5 ома резистор с мощност 3 W и високоволтов кондензатор с капацитет около 100 микрофарада с работно напрежение 350 V.
Диаграмата на свързване е показана по-долу.
Импулсният трансформатор е инсталиран на мястото на индуктора. Първичната намотка е свързана към преобразувателя, вторичната е понижаваща. Увеличаването на мощността на резистора и капацитета на кондензатора завършва промяната в стандартната захранваща верига, базирана на електронни баласти.
Сега е възможно да се даде ток от 8 A при напрежение 12 V. Това означава, че PSU може да се използва в отвертки или домакински уреди със сходни изисквания.
Как да избегнем грешки
За да избегнете проблеми със захранването на електронния баласт, следвайте препоръките:
- Първото стартиране на захранването се извършва най-добре чрез свързване към мрежата чрез 60-100 W лампа с нажежаема жичка. Лампата ще стане индикатор за правилността на веригата. Ако устройството свети слабо, тогава PSU е сглобен правилно. Ярка светлина показва грешка, която бързо ще деактивира транзисторите.
- Преди да стартирате захранването, тествайте го чрез товарно съпротивление. Важно е да се следи температурата на компонентите на веригата. Трансформаторът и транзисторите не трябва да се нагряват над 60 градуса.
- Силното прегряване на трансформатора изисква увеличаване на напречното сечение на намотката.
- Транзисторите за прегряване трябва да бъдат оборудвани с компактни радиатори, които ефективно отстраняват топлината.
- По-добре е да не използвате захранващ блок, създаден от енергоспестяваща лампа със скъпи електрически уреди и джаджи. Нестабилността на напрежението и възможността за повреда правят това рисково.
Свързано видео: 6 домашни продукта на базата на енергоспестяваща лампа.
Шест прости домашно приготвени продукта на базата на енергоспестяваща лампа със собствените си ръце.






