Как да поправите драйвери за LED лампи
Светодиодите са икономични и издръжливи. Но полилей или фенер често спират да горят, въпреки че всички елементи са непокътнати. За да възстановите работата на различни устройства, е необходимо да поправите драйвера на LED лампата. В повечето случаи това е основната причина за неизправността.
Лампа за ремонт на драйвери (LED).
Понякога източникът на светлина отказва да работи в най-неподходящия момент. Това може да се дължи на неправилната му работа или по вина на производителя (това често се случва с китайски продукти с ниско качество).
Най-простият драйвер за 220 V LED лампа често се изпълнява на обикновени елементи (диоди, резистори и др.). В тази схема един или повече светодиоди незабавно се повредят, когато кондензаторът или един от мостовите диоди се повреди. Следователно тези радиокомпоненти първо се проверяват.
Вместо светодиоди временно се свързва обикновена 15-20 вата крушка (например от хладилник). Ако всички части с изключение на светодиода са непокътнати, свети слабо.
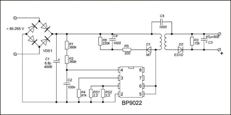
Вторият вариант е токоизправител с делител на напрежението, превключващ регулатор на микросхема и изолационен трансформатор. В случай на неизправност на полилея, всички елементи се проверяват последователно. Схемата може да се различава от показаната, но алгоритъмът за търсене е същият.

Препоръчваме да прочетете: Направи си сам ремонт на LED лампа
Как се ремонтира:
- Първо проверяват дали към LED матриците се подава напрежение. Ако е така, потърсете дефектни LED части и ги сменете. Ако всичко е наред с напрежението, проверете мостовите диоди и входните кондензатори.
- Ако те също са непокътнати, измерете захранващото напрежение на микросхемата (4-ти крак). Ако се различава от 15-17 V, този елемент най-вероятно е дефектен и трябва да бъде заменен.
- Ако микросхемата е непокътната и има импулси на нейните 5-ти и 6-ти крак (проверете с осцилоскоп), тогава трансформаторът и неговите вериги са „виновни“ - кондензатор или диоди, свързани към него.
Смяна на електролитни кондензатори в драйвера за LED лампи.
Много хора купуват дълги поредици от светодиоди, монтирани върху гъвкави субстрати. Това са LED ленти.
Има две опции за тези източници:
- само LED тела без допълнителни части;
- продукти с резистори, запоени към всеки елемент или вериги от 4-6 светодиода, които са проектирани така, че при напрежение 12-36 V и номинален ток осветителните елементи да не изгарят.
И в двата случая често се използват драйвери, които вече бяха обсъдени по-горе. Но понякога захранването на втората версия на LED ленти се извършва с помощта на модул, който е трансформаторно захранване.

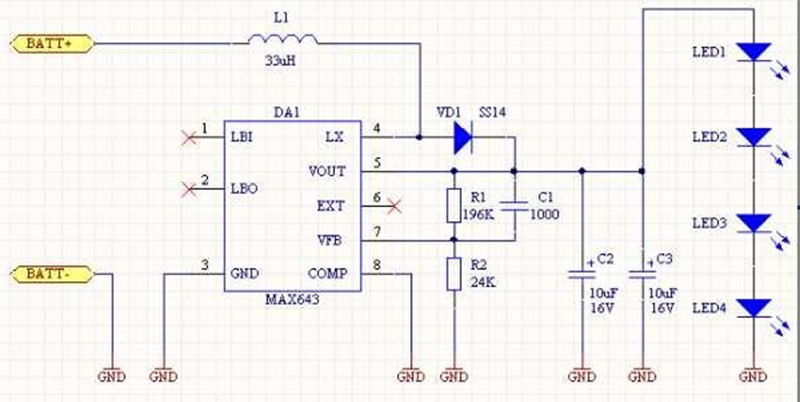
Когато ремонтирате драйвер за LED лампа с мощност 36 вата, ако не свети нито един светодиод или верига, първо проверете трансформатора за отворена верига. След това диодите и изправителния кондензатор. Частите R1 и C1 в такава схема се влошават много рядко.
Ако поне един или повече елементи светят, се подава захранващо напрежение. В този случай проверете светодиодите и ги сменете.
Ще бъде полезно да прочетете: Ремонт на драйвери за LED лента 12V 100W.
Ремонт на драйвери (LED) светлини
Ремонтът на преносим източник на светлина зависи от неговата схема. Ако фенерчето не свети или свети слабо, първо проверете батериите и ги сменете, ако е необходимо.
След това в драйвери с батерии те проверяват детайлите на модула за зареждане с тестер или мултиметър: мостови диоди, входен кондензатор, резистор и бутон или превключвател. Ако всичко е наред, проверете светодиодите. Те са свързани към всеки източник на захранване 2-3 V чрез резистор 30-100 Ohm.
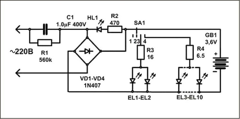
Помислете за четири типични вериги на лампите и неизправностите, които възникват в тях. Първите две се захранват от батерии, имат модул за зареждане от мрежата 220 V.

В първите два варианта светодиодите често изгарят както по вина на потребителите, така и поради неправилен дизайн на веригата. При изваждане на фенерчето от контакта след зареждане от електрическата мрежа пръстът понякога се изплъзва и натиска бутона. Ако щифтовете на устройството все още не са изключени от 220 V, възниква скок на напрежението, светодиодите изгарят.
Видео: Как да направите мощен драйвер за светлина.
Във втория вариант, когато бутонът е натиснат, батерията се свързва директно към светодиодите.Това е неприемливо, тъй като те могат да се провалят при първото включване.
Ако по време на проверката се окаже, че матриците са изгорели, те трябва да бъдат подменени, а светлините да бъдат финализирани. В първия вариант е необходимо да промените схемата на свързване на светодиода, което показва, че батерията се зарежда.

Във втория вариант, вместо бутон, трябва да инсталирате превключвател и след това да запоите един допълнителен резистор последователно с всеки източник на светлина. Но това не винаги е възможно, тъй като често във фенерите се инсталира LED матрица. В този случай към него трябва да бъде запоен един общ резистор, чиято мощност зависи от вида на използваните LED елементи.

Останалите светлини се захранват от батерии. В третия вариант светодиодите могат да изгорят по време на повреда на диода VD1. Ако това се случи, е необходимо да смените всички дефектни части и да инсталирате допълнителен резистор.


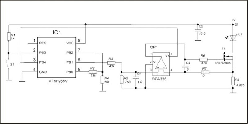
Основните елементи на последната версия на фенерчето (микросхема, оптрона и полеви транзистор) са трудни за проверка. Това изисква специални устройства. Ето защо е по-добре да не го ремонтирате, а да поставите друг драйвер в кутията.
Лампа за ремонт на драйвери (LED).
В магазините можете да намерите LED осветителни тела с регулируем светлинен поток. Една част от такива устройства има отделно дистанционно управление. Но почти всички настолни лампи имат ръчен регулатор и той е вграден захранващ драйвер.
Основната схема на тези лампи почти не се различава от останалите. За да поправите драйвера на LED лампата, е необходимо да действате според вече посочените алгоритми.
Препоръчва се за разглеждане: Ремонтна LED лампа ARMSTRONG



