Подробности за методите за свързване на LED
В нашия живот светодиодите уверено изтласкват други източници на изкуствена светлина от осветителните технологии. Но ако лампите с нажежаема жичка могат да бъдат свързани директно към захранването, тогава свързването на LED и газоразрядните лампи изисква специални мерки.
В същото време свързването на един светодиод не създава проблеми. И включването от няколко единици на стотици не е толкова лесно, колкото изглежда.
Малко теория
Светодиодът изисква постоянно напрежение или ток, за да работи правилно. Те трябва да бъдат:
- Постоянна в посока. Тоест токът в светодиодната верига, когато се приложи напрежение, трябва да тече от източника на напрежение "+" към неговия "-".
- стабилен, тоест постоянна по величина, по време на работа на диода.
- Не пулсиращо - след изправяне и стабилизиране стойностите на постоянно напрежение или ток не трябва да се променят периодично.Схема на формата на напрежението на изхода на пълновълнов токоизправител, когато се филтрира от електролитен кондензатор (черно-бели правоъгълници, маркирани с "+" на диаграмата). Пунктираната линия е напрежението на изхода на токоизправителя. Кондензаторът се зарежда до полувълнова амплитуда и постепенно се разрежда при съпротивлението на натоварването. „Стъпките“ са пулсации. Съотношението на амплитудите на стъпката и полувълната в проценти е коефициентът на пулсации.
За светодиоди отначало се използват наличните източници на напрежение - 5, 9, 12 V. А работното напрежение на p-n прехода е от 1,9-2,4 до 3,7-4,4 V. Следователно директното включване на диода почти винаги е физическото му изгаряне от прегряване с голям ток. текуща нужда ограничение с токоограничаващ резистор, изразходвайки енергия за затоплянето му.
Светодиодите могат да се включват последователно на няколко части. След това, като се сглоби верига от тях, е възможно чрез сбора на техните предни напрежения да се достигне почти напрежението на източника на енергия. А останалата разлика се "изплаща" като се разсейва под формата на топлина върху резистора.
Когато има десетки диоди, те са свързани в последователни вериги, които са свързани паралелно.
LED изводи
LED полярност - анод или плюс и катод - минусът се определя лесно от снимките:



Светодиодна превключваща верига
Светодиодът се захранва от постоянно напрежение. Но характеристиките на нелинейната зависимост на вътрешното му съпротивление изискват работният ток да се поддържа в тесни граници. При ток, по-малък от номиналния, той намалява светлинен поток, а при по-висока стойност кристалът прегрява, яркостта на сиянието се увеличава, а "животът" намалява. Най-простият начин да го разширите е да ограничите тока през кристала, като включите токоограничаващ резистор. За мощни светодиоди това е икономически неизгодно, тъй като те се захранват с постоянен ток от специален източник на стабилен ток - шофьори.
серийна връзка
Светодиодът е доста сложно осветително устройство. Работи от вторичен източник на постоянно напрежение. С мощност над 0,2-0,5 W повечето LED устройства използват източници на ток. Те не са съвсем правилни, по американски, наречени шофьори. Когато диодите са свързани последователно, често се използват захранвания с напрежение 9, 12, 24 и дори 48 V. В този случай се изгражда последователна верига, в която може да има от 3-6 до няколко десетки елементи.
Когато е свързан последователно във верига, анодът на първия светодиод е свързан чрез токоограничаващ резистор към „+“ на източника на захранване, а катодът е свързан към анода на втория. И така цялата верига е свързана.

Например, червените светодиоди имат предно работно напрежение от 1,6V до 3,03V. Уи т.н. = 2,1 V един светодиод на резистора с изходно напрежение 12 V ще има напрежение 5,7 V:
12V - 3x2.1V = 12 - 6.3 = 5.7V.
И вече 3 последователни вериги са свързани паралелно.
Таблица на прякото напрежение на светодиода от цвета на светенето му.
| Цвят на сияние | Работно напрежение, директно, V | Дължина на вълната, nm |
|---|---|---|
| Бяла | 3,5 | Широк спектър |
| червен | 1,63–2,03 | 610-760 |
| оранжево | 2,03–2,1 | 590-610 |
| жълт | 2,1–2,18 | 570-590 |
| Зелено | 1,9–4,0 | 500-570 |
| Син | 2,48–3,7 | 450-500 |
| Виолетова | 2,76–4 | 400-450 |
| инфрачервена | до 1.9 | от 760 |
| UV | 3,1–4,4 | до 400 |
При последователно свързване на светодиоди токовете през светодиодите ще бъдат еднакви, а спадът на всеки елемент е индивидуален. Зависи от вътрешното съпротивление на диода.
Свойства на серийната връзка:
- счупването на един елемент води до изключване на всички;
- късо съединение - преразпределя напрежението си към всички останали, яркостта на сиянието се увеличава върху тях и деградацията се ускорява.
Препоръчва се: Как да разберете колко волта има светодиод
Паралелна връзка
В тази схема на свързване на LED всички аноди са свързани един към друг и към „+“ на източника на захранване, а катодите към „-“.
Такава връзка беше на първите LED гирлянди, линийки и панделки, когато се захранваха от напрежение 3-5 V.

Ако възникне изгаряне със затварянето на p-n прехода, тогава цялото напрежение на батерията ще бъде приложено към резистора R1. Ще прегрее и ще изгори.


на снимката:
- сиви ивици - токови гуми, тоест проводници без изолация;
- сини цилиндри със заоблен край - цилиндрични светодиоди с леща на края;
- червено - резистори за ограничаване на работния ток.
Ще бъде неправилно да свържете всички диоди към един резистор. Поради разсейването на характеристиките на светодиодите, дори в една партида, която може да достигне от 50 до 200% или повече, през диодите може да тече ток, който ще варира значително. Следователно те също ще светят и се зареждат по различен начин. По-късно най-натоварените, светещи по-ярко от другите, ще изгорят или ще се влошат до почти пълно затихване, губейки 70-90% от светлинния поток. Или променете нюанса на сиянието от бяло на жълто.
смесени
Комбинирана или смесена връзка се използва при създаване на LED матрици, състоящи се от много десетки или стотици елементи или неопаковани кристали. Най-известните от тях са COB матрици.

Захранващото напрежение и работния ток при комбинирано включване ще бъдат по-малки от номиналните работни. Само при това условие матрицата ще работи повече или по-малко за дълго време. При номинален ток най-слабата връзка бързо ще изгори, а останалите постепенно ще изгорят. Ще завърши с прекъсвания на последователни вериги и късо на паралелни.
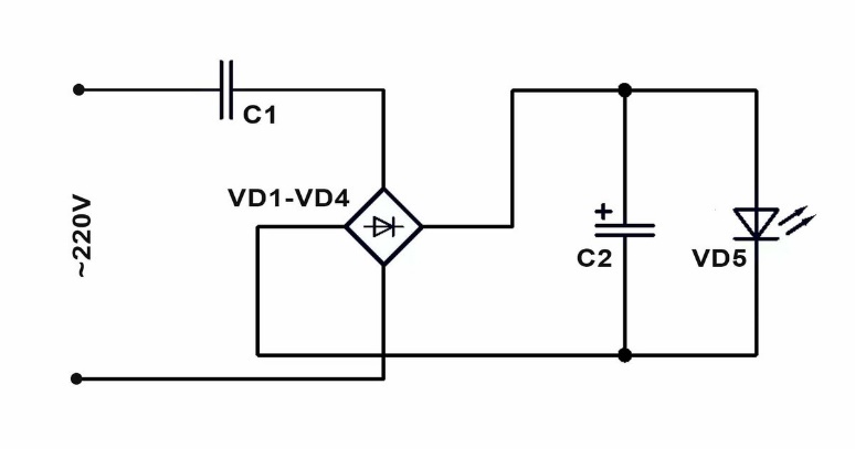
Свързване на диод, излъчващ светлина, към 220 V мрежа
Ако захранвате светодиода директно от 220 V с ограничение на тока, тогава той ще свети с положителна полувълна и ще изгасне с отрицателна. Но това е само в случай, когато обратното напрежение на p-n прехода е много повече от 220 V. Обикновено то е в района на 380-400 V.
Вторият начин за включване е чрез гасителен кондензатор.


ВНИМАНИЕ! Повечето вериги с директна връзка към мрежата 220 V имат сериозен недостатък - опасни са за нараняване на хора с високо напрежение - 220 V. Следователно, те трябва да се използват внимателно, с внимателно изолиране на всички части, носещи ток.
Подробна информация за свързване на светодиода към 220 V мрежа описани тук.
Как да захранвате диоди от захранване
Най-популярните безтрансформаторни импулсни захранвания (PSU) осигуряват 12 V със защита за ток, късо съединение, прегряване и др.
Следователно светодиодите са свързани последователно и техният ток е ограничен от конвенционален резистор. Веригата включва 3 или 6 диода. Техният брой се определя от предното напрежение на диода. Тяхната сума за ограничаване на тока трябва да бъде по-малка от изходното напрежение на PSU с 0,5-1 V.
Характеристики на свързване на RGB и COB светодиоди
Светодиоди със съкращение RGB - Това са полихромни или многоцветни светлинни излъчватели с различни цветове. Повечето от тях са сглобени от три LED кристала, всеки от които излъчва различен цвят.Такова сглобяване се нарича цветна триада.
Свързването на RGB LED се извършва по същия начин като конвенционалните светодиоди. Във всеки случай на такъв многоцветен източник на светлина има един кристал: червено - червено, зелено - зелено и синьо - синьо. Всеки светодиод има свое собствено работно напрежение:
- синьо - от 2,5 до 3,7 V;
- зелено - от 2,2 до 3,5 V;
- червено - от 1,6 до 2,03 V.
Кристалите могат да бъдат свързани един с друг по различни начини:
- с общ катод, т.е. три катода са свързани помежду си и с общ извод на корпуса, като всеки от анодите има свой извод;
- с общ анод - съответно за всички аноди изходът е общ, а катодите са индивидуални;
- независима изводка - всеки анод и катод имат собствен изход.
Следователно стойностите на токоограничаващите резистори ще бъдат различни.


И в двата случая корпусът на диода има 4 проводника, подложки в SMD светодиоди или щифт в кутията за пирани.
В случай на независими светодиоди ще има 6 изхода.
В случай SMD 5050 LED кристалите са подредени по следния начин:

Свързване на COB светодиоди
Съкращението COB е първите букви на английската фраза chip-on-board. На руски това ще бъде - елемент или кристал на дъската.
Кристалите са залепени или запоени върху топлопроводим сапфир или силициев субстрат. След проверка на правилните електрически връзки, кристалите се пълнят с жълт фосфор.
COB светодиоди - това са матрични структури, състоящи се от десетки или стотици кристали, които са свързани в групи с комбинирано включване на полупроводникови p-n преходи. Групите са последователни вериги от светодиоди, чийто брой съответства на захранващото напрежение на LED матрицата. Например, при 9 V това са 3 кристала, 12 V - 4.
Последователно свързани вериги са свързани паралелно. Така се получава необходимата мощност на матрицата. Сините светещи кристали са пълни с жълт фосфор. Той преизлъчва синя светлина в жълта, което я прави бяла.
Качество на светлината, т.е. цветопредаване регулират в производствения процес състава на фосфора. Едно- и двукомпонентният фосфор дава ниско качество, тъй като има 2-3 емисионни линии в спектъра. Три- и петкомпонентни - доста приемливо възпроизвеждане на цветовете. Тя може да бъде до 85-90 Ra и дори по-висока.
Свързването на този тип излъчватели на светлина не създава проблеми. Те се включват като обикновен мощен светодиод, захранван от стандартен източник на ток. Например, 150, 300, 700 mA. Производителят на COB матрици препоръчва да се избират източници на ток с марж. Ще помогне при пускане в експлоатация на осветително тяло с COB матрица.




