Схема за плавно запалване и затихване на светодиодите
постепенно разпалване светодиоди Широко използван в електрическия тунинг на автомобили и рекламния бизнес за украса на банери. За да приложите тази техника без помощта на професионалисти, можете да използвате една от схемите, като я вземете в Интернет. Ако не можете сами да направите блок, можете да го закупите в магазина.
Трудно е да направите устройство за плавно включване със собствените си ръце без опит. Необходимо е да се разбере принципът на работа на светодиодите и електронните схеми. Предимството ще бъде спестяването, тъй като цената на произведеното устройство ще бъде много по-ниска от цената на готовите продукти.
На какъв принцип работи веригата?
За неопитен майстор плавното запалване и разпадане на светодиодите може да изглежда сложно, но не е така. В допълнение към простотата, той се отличава с надеждност и ниски разходи за изпълнение.
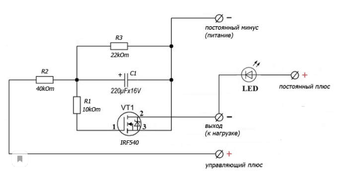
Първо, ток се прилага към втория резистор за зареждане на кондензатора. C1. На кондензатора индикаторите не се променят моментално, поради което транзисторът се отваря плавно VT1. Токът се подава към портата през първия резистор. Това провокира увеличаване на потенциала (положително) на полевия транзистор (изтичането му), поради което светодиодът се включва плавно.
Когато възникне прекъсване, кондензаторът постепенно ще се разреди през резисторите. R1 и R3. Скоростта на разреждане се определя от стойността на третия резистор.
Собствено производство
Ако знаете всички подробности, работата ще отнеме не повече от 1 час. Необходимо е да се изберат необходимите елементи и оборудване, за да се направят висококачествени връзки.
От какво имаш нужда
Ще имаш нужда:
- спойка и поялник;
- светодиоди;
- резистори;
- кондензатор;
- транзистори;
- корпус за настаняване на необходимите елементи;
- парче текстолит за дъската.
Капацитет на кондензатора - 220 mF. Напрежение не повече от 16 V. Номинални стойности на резисторите:
- R1 - 12 kOhm;
- R2 - 22 kOhm;
- R3 - 40 kOhm.
При сглобяването е желателно да се използва полеви транзистор IRF540.
Инструкция стъпка по стъпка
Първият етап е производството на дъската. На текстолита е необходимо да маркирате границите и да изрежете листа по контурите. След това шлайфайте детайла с шкурка (зърнест P 800-1000).
След това отпечатайте веригата (слой с песни). За да направите това, използвайте лазерен принтер. Диаграмата може да бъде намерена в интернет. Лист А4 се залепва с тиксо върху лъскава хартия (например от списание). След това изображението се отпечатва.
Схемата е залепена върху листа, като се загрява с ютия. За да се охлади дъската, тя трябва да се постави в студена вода за няколко минути и след това да се отстрани хартията. Ако не се отлепи веднага, трябва да се почиства постепенно.
Използвайте двустранна лепяща лента, за да залепите дъската към пяната със същия размер и я поставете в разтвор на железен хлорид за 5-7 минути.За да не преекспонирате дъската, трябва периодично да я изваждате и да проверявате състоянието. За да ускорите процеса на ецване, можете да разклатите контейнера с течност. Когато излишната мед се гравира, дъската трябва да се измие с вода.
Следващата стъпка е да почистите пистите с шкурка и можете да започнете да пробивате дупки, за да монтирате елементите на дъската. След това трябва да платите таксата. За да направите това, той се смазва с флюс, след което се калайди с поялник. За да не се провокира прегряване или отваряне на веригата, поялникът трябва винаги да е в движение.
Следващата стъпка е да инсталирате елементите според схемата. За да стане по-ясно, можете да отпечатате същата диаграма на хартия, но с всички необходими символи. След запояване е необходимо напълно да се отървете от потока. За да направите това, дъската може да се избърше с разтворител 646, след което да се почисти с четка за зъби. Когато блокът изсъхне добре, трябва да се провери. За да направите това, постоянен плюс и минус трябва да бъдат свързани към захранването. В този случай мениджърът плюс не трябва да се докосва.
Вместо светодиоди е по-добре да използвате мултицет за тестване. Ако има напрежение, това означава, че платката има късо съединение. Това може да се дължи на остатъка от флюс. За да се отървете от проблема, просто почистете отново платката. Ако няма напрежение, уредът е готов за употреба.
Характеристики на веригата с настройка на времето
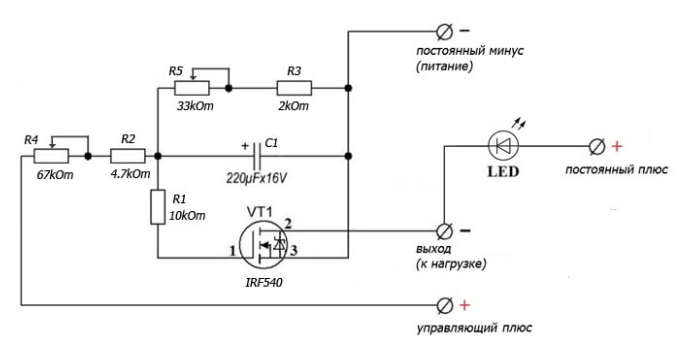
За да можете самостоятелно да регулирате продължителността на изключване и включване, към веригата се добавят резистори.
За плавно включване на светодиодите се препоръчва да вземете резистори R3 и R2 с малки номинали.Параметрите на резисторите R4 и R5 позволяват да се контролира скоростта на затихване и включване.
Препоръчваме ви да гледате поредица от тематични видеоклипове.







