คำอธิบายของวงจรหลอดประหยัดไฟ
หลอดประหยัดไฟในครัวเรือน (ECL) เป็นที่ต้องการในปัจจุบัน แม้ว่าหลอดไฟ LED จะได้รับความนิยมก็ตาม เนื่องจากความสะดวก ความน่าเชื่อถือ และประสิทธิภาพ มีหลอดไฟที่มีกำลังไฟต่างกันตั้งแต่ 20 W ถึง 105 W เพื่อให้การทำงานสะดวกสบาย เราขอแนะนำให้คุณศึกษาอุปกรณ์ซึ่งมีข้อมูลเฉพาะของตัวเอง
องค์ประกอบและหลักการทำงาน
หลอดประหยัดไฟแบบปล่อยแก๊สประกอบด้วยหลอดแก้วที่มีก๊าซเฉื่อยหรือไอปรอทอยู่ภายใน ภายในขวดจะมีการนำอิเล็กโทรดสองอันออกมาซึ่งแรงดันไฟฟ้าจ่ายจากเครือข่าย

หลักการทำงานมีดังนี้: กระแสทำให้เกิดความร้อนของอิเล็กโทรด มีการปลดปล่อยอาร์คระหว่างพวกเขา จัดการกระบวนการ บัลลาสต์ (บัลลาสต์อิเล็กทรอนิกส์) วงจรอิเล็กทรอนิกส์ที่มีทรานซิสเตอร์และตัวเก็บประจุ
การปล่อยอาร์คระหว่างอิเล็กโทรดส่งผลต่อไอปรอทภายในกระเปาะและทำให้เกิดรังสีอัลตราไวโอเลต มองไม่เห็นด้วยตา ดังนั้นผนังด้านในของขวดจึงเคลือบด้วยสารเรืองแสง เมื่อผ่านสารเรืองแสง รังสีอัลตราไวโอเลตจะเปลี่ยนเป็นแสงสีขาวในสเปกตรัมที่มองเห็นได้ อุณหภูมิสีและเรืองแสงที่เฉพาะเจาะจงขึ้นอยู่กับองค์ประกอบของสารเรืองแสงการเลือกความคุ้มครองส่งผลต่อต้นทุน
หลอดประหยัดไฟให้แสงสว่างที่สูงกว่าหลอดไส้แบบเดิม
ข้อเสียเปรียบหลักของหลอดประหยัดไฟคือความเป็นไปไม่ได้ การเชื่อมต่อ ไปยังเครือข่าย 220 V โดยตรง ไอปรอทมีความต้านทานสูงและต้องใช้พัลส์แรงดันสูงเพื่อสร้างการปลดปล่อยที่ต้องการ

ในขณะที่มีการคายประจุ ความต้านทานภายในหลอดไฟจะกลายเป็นลบ หากคุณไม่ได้จัดเตรียมองค์ประกอบป้องกันในวงจร การรวมตัวกันของไฟฟ้าลัดวงจรจะหลีกเลี่ยงไม่ได้ ฟังก์ชั่นป้องกันในการติดตั้งแบบท่อดำเนินการโดยบัลลาสต์แม่เหล็กไฟฟ้าแบบเก่าซึ่งติดตั้งเข้ากับโคมไฟโดยตรง
ใน ESL สมัยใหม่ที่มีขนาดกะทัดรัด บัลลาสต์แม่เหล็กไฟฟ้าจะถูกแทนที่ด้วยวงจรบัลลาสต์อิเล็กทรอนิกส์ขนาดเล็ก ความทนทานและประสิทธิภาพของโครงสร้างทั้งหมดขึ้นอยู่กับคุณภาพของบัลลาสต์
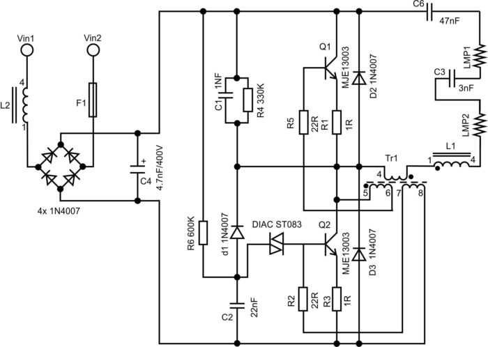
แบบแผนของหลอดประหยัดไฟ
โครงการประกอบด้วย:
- ตัวเก็บประจุเริ่มต้นให้แรงกระตุ้น
- ชุดฟิลเตอร์สำหรับปรับระลอกคลื่นให้เรียบและขจัดสัญญาณรบกวน
- คันเร่ง เพื่อป้องกันวงจรจากกระแสไฟกระชาก
- ทรานซิสเตอร์;
- ไดรเวอร์สำหรับการ จำกัด ปัจจุบัน
- ฟิวส์ที่ป้องกันการจุดระเบิดของวงจรระหว่างไฟกระชากในเครือข่าย
ในโมดูลหลัก พัลส์ปัจจุบันจะถูกสร้างขึ้น ป้อนไปยังทรานซิสเตอร์และเปิดขึ้น ตัวเก็บประจุกำลังชาร์จ ความเร็วในการชาร์จขึ้นอยู่กับส่วนประกอบของวงจร
จากคีย์ทรานซิสเตอร์ พัลส์จะถูกส่งไปยังหม้อแปลงสเต็ปดาวน์ จากนั้นแรงดันพัลซิ่งจะถูกป้อนผ่านวงจรเรโซแนนซ์ไปยังอิเล็กโทรด
หลอดเรืองแสงเกิดขึ้นในหลอดซึ่งพารามิเตอร์ขึ้นอยู่กับตัวเก็บประจุ ชีพจรที่กระตุ้นด้วยแรงดันไฟฟ้าประมาณ 600 V ต้องใช้ระบบป้องกัน
หลังจากการพังทลายของอิเล็กโทรด ตัวเก็บประจุแบบแบ่งจะลดเสียงสะท้อนลงอย่างรวดเร็วและทำให้อุปกรณ์เข้าสู่โหมดการทำงานโดยมีแสงที่สม่ำเสมอสม่ำเสมอ
ฉันจำเป็นต้องเปลี่ยนสคีมาหรือไม่
รูปแบบของหลอดประหยัดไฟไม่จำเป็นต้องปรับปรุงหรือปรับแต่ง ความกังวลในการเปลี่ยนแปลง ซ่อมแซม ข้อบกพร่อง
หากอุปกรณ์ไม่เปิดขึ้นมา คุณสามารถลองกู้คืนได้ด้วยตนเอง ฐานโคมไฟถูกถอดประกอบและถอดวงจรออก ขั้นแรก ปัญหาที่มองเห็นได้จะหมดไป จากนั้นให้ผู้ทดสอบตรวจสอบตาม

สาเหตุทั่วไปของความล้มเหลวคือฟิวส์ขาด จะมองเห็นได้ด้วยตาเปล่า แผนภาพจะมีองค์ประกอบที่มืดลงและมีรอยไหม้ ส่วนประกอบถูกถอดออกและเปลี่ยนใหม่
พิจารณาเส้นใยของหลอดไฟแยกกัน ในการตรวจสอบ คุณต้องยกเลิกการขายพินหนึ่งพินจากแต่ละขอบแล้ววัดความต้านทานด้วยเครื่องทดสอบ ตัวชี้วัดจะต้องเหมือนกัน ถ้าด้ายหมด คุณต้องบัดกรีตัวต้านทานที่มีความต้านทานที่เหมาะสมกับเกลียวคู่ขนาน หลังจากนั้นหลอดไฟควรทำงาน
ตรวจสอบทรานซิสเตอร์ ตัวเก็บประจุ ไดโอด และองค์ประกอบอื่นๆ ในวงจรด้วยมัลติมิเตอร์ การโอเวอร์โหลดระบบที่ร้ายแรงอาจทำให้เกิดไฟฟ้าลัดวงจรในบางโหนด จำเป็นต้องระบุโหนดดังกล่าวและประสานชิ้นส่วน

ข้อแนะนำในการใช้งาน
หลอดประหยัดไฟมีความสะดวกและใช้งานแทบไม่มีข้อจำกัดในอุปกรณ์ให้แสงสว่าง อย่างไรก็ตาม การดำเนินการจะต้องดำเนินการตามกฎเพื่อหลีกเลี่ยงค่าใช้จ่ายและความสูญเสีย
อย่าลืมคำนึงถึงช่วงอุณหภูมิของอุปกรณ์เฉพาะ ระบุไว้ในข้อกำหนดอย่าให้หลอดไฟถูกแสงมากเกินไปนอกช่วงที่กำหนด
วิดีโอนี้จัดทำขึ้นเพื่อการวิเคราะห์โดยละเอียดของวงจรและวิธีการซ่อมแซมอย่างง่าย
ในวงจรไฟฟ้าที่มีหลอดประหยัดไฟ ไม่ควรใช้อุปกรณ์กันโคลงและอุปกรณ์ซอฟต์สตาร์ทที่ออกแบบมาสำหรับหลอดไส้ธรรมดา ส่วนประกอบเหล่านี้ไม่เป็นไปตามความสามารถของอุปกรณ์จ่ายแก๊ส
ในระหว่างการใช้งาน สิ่งสำคัญคือต้องปฏิบัติตามกฎการอุ่นเครื่อง ซึ่งกำหนดให้ปิดอุปกรณ์หลังจากใช้งาน 5-10 นาทีเท่านั้น ไฟกระชากกะทันหันส่งผลเสียต่อองค์ประกอบของระบบ
การปฏิบัติตามข้อควรระวังด้านความปลอดภัยเมื่อทำงานกับอุปกรณ์จะเป็นประโยชน์ หลอดประหยัดไฟปล่อยรังสีอัลตราไวโอเลตซึ่งมีผลเสียต่อมนุษย์ ปริมาณรังสีที่สูงเกินไปจะนำไปสู่การแก่ของผิวก่อนวัยอันควร อาการแพ้ บางครั้งอาจกระตุ้นให้เกิดอาการไมเกรนกำเริบหรือโรคลมบ้าหมู
ด้วยเหตุนี้จึงควรติดตั้งหลอดประหยัดไฟแบบปล่อยแก๊สให้ห่างจากที่อยู่อาศัยถาวรของบุคคล การติดตั้งอุปกรณ์ในโคมไฟตั้งโต๊ะไม่ใช่ความคิดที่ดีอย่างแน่นอน


