Как да поправите LED прожектор, ако е спрял да работи
Рано или късно всеки собственик на осветително оборудване, включително LED прожектори, се сблъсква с неизправност на устройствата - нищо на Земята не е вечно. Поправете или изхвърлете - такъв въпрос понякога трябва да бъде решен много бързо.
Как работи един LED прожектор?
Външно LED прожекторът работи по същия начин като неговия аналог с лампа с нажежаема жичка. Само консумира по-малко електроенергия и е по-издръжлив. Всъщност той излъчва светлина въз основа на напълно различни физически принципи. "Лампата на Илич" - основата на остарелите лампи - блести поради нажежена нишка. За да направите това, трябва да го затоплите, а ефективността в този процес е само 3-4%, като при първите парни локомотиви. Останалите 96-97% от енергията отива в топлина.

LED е друг въпрос.Тук светлинното излъчване е свързано с физически процеси, протичащи в p-n прехода на диод, направен от специален полупроводник (обикновено галиев арсенид), и не зависи от степента на нагряване. Ефективността на такъв източник на светлина достига 60% (според производителите). Останалото преминава в топлина (законът на Джоул-Ленц не може да бъде заобиколен), така че трябва да вземете мерки за отстраняване на топлината. В противен случай животът на светодиодите ще спадне драстично.
Диаграма на LED прожектора
LED лампа може да бъде изградена върху различна елементна база, но блоковата схема на LED прожектора обикновено е същата.

Предназначението на терминала (терминален блок или конектор) и светодиодната матрица е ясно. Драйверът е захранване, което стабилизира тока. Инвариантността на този конкретен параметър е важна за дългосрочната работа на светлинните елементи. При фенерчета с ниска мощност драйверът се заменя с резистор. По този начин дизайнът е по-евтин, но значителна част от мощността се разсейва безполезно върху съпротивлението.
Симптоми
Най-очевидният признак за неизправност е, че прожекторът не светва, когато напрежението е включено. Също така, следните се считат за ненормални режими на работа на осветителното устройство:
- намалена яркост на сиянието;
- трептене;
- видима липса на блясък в един или повече елементи;
- промяна в цвета на радиацията.
Във всички тези случаи прожекторът може да се опита да бъде ремонтиран.
Внимателно! Ако LED лампата има видими признаци на прегряване, разтопяване на изолацията на кабела, искри, тя трябва незабавно да бъде изключена от захранващото напрежение 220 V.

Причини за неуспех
Причините за повреда на LED оборудването могат да бъдат различни:
- Механични повреди, причинени от външни интервенции (вандализъм, случаен удар на механизми и др.).
- Естествено стареене и повреда на компонентите. Това в никакъв случай не може да се избегне, но причините за намаляване на експлоатационния живот могат да бъдат:
- използването от производителя на нискокачествени материали, които се разпадат за кратко време (клеми, проводници, термопаста и др.);
- използването на нискокачествени електронни компоненти (светодиоди и драйверни елементи);
- използването на компоненти, които не отговарят на работните условия, за да се намалят разходите (проводници с по-малко сечение, клемни блокове, които не са предназначени за номинално натоварване и др.);
- използването на схемни решения, които намаляват цената на продуктите, но влияят неблагоприятно върху надеждността (липса на защита от претоварване и др.);
- нарушение на производствената технология (фиксиране на матрицата към по-малък брой винтове със съпътстващо намаляване на ефективността на разсейване на топлината).
При ремонт трябва да се опитате да идентифицирате не само дефектния елемент, но и да разберете причината за неговата повреда. Ако е възможно, е необходимо да се прецизира веригата и дизайна (заменете проводници, клемни блокове, използвайте по-добри компоненти и т.н.). В този случай се увеличават шансовете устройството да работи по-дълго след ремонт.
Препоръчва се за гледане:
Диагностика
Ремонтът на всеки LED прожектор трябва да започне с диагностика - търсене на дефектен елемент. Това е важна стъпка. Колкото по-точно се определи повреденият блок, толкова по-правилно ще бъде решението за осъществимостта на ремонта и ще бъдат изключени разходите, свързани с погрешната подмяна на изправни компоненти.
Първото нещо, което трябва да започнете с отстраняването на неизправности, е външната проверка.По този начин могат да се открият механични повреди, искри и др. На този етап могат да се установят очевидни нарушения. Ако всичко е наред в тази част, прожекторът трябва да бъде разглобен.
Важно! Разглобяването може да започне само при изключено захранване и да се уверите, че няма напрежение. Невъзможно е да се провери липсата на напрежение с контролна лампа - само с волтметър или индикатор за ниско напрежение!
На първо място е необходимо да се идентифицират видими повреди - изгорени блокове, разтопена изолация и др.

Компонентите с такива повреди трябва незабавно да бъдат отхвърлени, като се вземат предвид две точки:
- дори ако блокът, който има външни признаци на повреда, се окаже, че работи, той вече е потенциално ненадежден и може най-накрая да се повреди в близко бъдеще;
- причината за повредата на модула може да са свързани елементи, дори ако нямат външни признаци на повреда (причината за топенето на клемния блок може да е дефектен драйвер, неработеща матрица може да доведе до неизправност на тока стабилизатор и др.).
Ако изглежда, че всичко е наред, можете да проверите работата на драйвера.

Първо трябва да прочетете входните и изходните параметри и да се уверите, че устройството е проектирано да работи от домакинска еднофазна електрическа мрежа. Ако всичко е наред, трябва да приложите 220 V към входа на драйвера и да измерите напрежението на изхода. Без натоварване може да е малко по-високо от посоченото. Ако заредите изхода на резистор, чиято стойност се изчислява по формулата R = Uout / Iout (в този случай 35 V / 0,6 A = 59 Ohm, можете да вземете стандартната стойност от 56 или 62 Ohm), тогава изходното напрежение трябва да е в определените граници. Следващата стъпка е измерване на изходния ток.Ако няма милиамперметър, тогава токът може да се изчисли по формулата I \u003d U / R (действително измерените стойности трябва да бъдат заместени във формулата).

Ако токът е равен на посочения, тогава захранването е гарантирано, че работи и можете да продължите да проверявате LED матрицата. Тя се нуждае да включите към източник на захранване с изходно напрежение, отчетено от етикета на драйвера (тока за управление може да се намери там). При свързване трябва да спазвате полярността. Неизправността може да бъде идентифицирана по сиянието. Ако веригата от елементи не светне (поради повреда на 1-2 светодиода) или светлината напълно липсва, матрицата трябва да бъде заменена или ремонтирана.
Как да разглобите LED прожектор със залепено стъкло
Дизайнът на много тела е такъв, че можете да стигнете до останалите компоненти само като премахнете стъклото. При скъпите прожектори рамката със стъкло често е завинтена. В повечето уреди от икономична класа стъклото е залепено към отделението на рефлектора с уплътнителна смес и може да бъде трудно да се премахне.
Как да премахнете стъклото от LED прожектора
Ако трябва да разглобите уред със залепено стъкло, като първа стъпка можете да опитате леко да изстържете уплътнителя (поне част от него) с остър нож или малка отвертка. Ако това не помогне, трябва да опитате да затоплите рамката около периметъра със строителен сешоар и да я извадите с остър предмет. Ако тук не успее, има друг начин.

На гърба на повечето прожектори има винт, чиято цел най-вероятно е тапа за запечатване на вътрешността след монтажа.Понякога е достатъчно да развиете този винт, така че налягането вътре в лампата да стане равно на атмосферното (може да възникне вакуум поради охлаждане на въздуха вътре в устройството). След това можете да опитате да повторите операцията с нагряване и издърпване на ръба. Ако не се получи по този начин, тогава трябва да намерите винт със същата резба, но по-дълъг. Този винт трябва да се завинти на мястото си, докато се успокои. След това трябва отново да опитате да затоплите кръстовището, като бавно затегнете винта. И когато стъклото се движи, издърпайте го на това място и продължете да нагрявате по периметъра, като внимателно го откъснете по останалата част от дължината.
Резервни части
Резервни части могат да бъдат намерени в магазини, които продават LED оборудване. Необходимо е да се избере според техническите параметри, но също така е необходимо да се контролират инсталационните размери. Може да се окаже, че в продажба има драйвер, който е подходящ по отношение на техническите характеристики, но не е подходящ по отношение на монтажните размери и размери. В този случай е необходимо да се оцени възможността за монтаж в съществуващия корпус и, ако е възможно, да се пробият допълнителни отвори за монтаж.
Можете също да закупите резервни части чрез интернет, в руски и чуждестранни магазини. Ако търсенето по ключова дума не доведе до желания резултат (особено за матрици, излъчващи светлина), тогава някои китайски пазари имат функция за търсене на снимки. В някои случаи този метод работи.
Дори като донори, можете да използвате същия тип тела, които са неизправни. От 2-3 дефектни прожектора често можете да сглобите един работещ.
Характеристики за ремонт
Не винаги е необходимо да бързате да изхвърлите дефектен артикул.В много случаи може да се поправи.
Ако матрицата съдържа няколко явно дефектни светодиода, можете да опитате да ги запоите и да ги замените с нови. Запояването трябва да се извършва внимателно и бързо, като се избягва прегряване на съседни елементи и свързващи писти. Ако броят на дефектните излъчващи елементи е малък (1 или 2), можете да затворите мястото на отстранения елемент с надеждата, че водачът ще настрои нормалния режим.

Но да злоупотребявате с този метод на ремонт не си струва.
За да поправите драйвера, трябва да опитате да намерите неговата електрическа схема в Интернет. Почти всички евтини драйвери за регулиране на тока използват модулация на ширината на импулса (PWM) и имат приблизително същата структура:
- токоизправител (диоден мост);
- изглаждащ филтър;
- чип на драйвера;
- ключ за захранване.
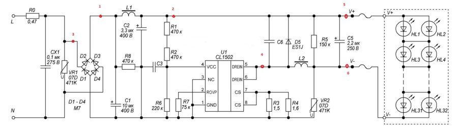
Типичен метод за откриване на неизправност може да се разгледа като се използва примерът на общ драйвер на чипа CL1502.
За да проверите първите два елемента, е достатъчен тестер. Алгоритъмът за последователна проверка е посочен в таблицата.
| Липса на напрежение в дадена точка | 1 | 2 | 3 |
| Дефектни артикули | Проверете напрежението на входните клеми на драйвера, здравето на елементите R0, CX1, VR1 | Проверете състоянието на диодния мост D1, D2, D3, D4 | Проверете изправността на изглаждащите филтърни елементи (предимно L1, C1, C2) |
След това трябва да проверите наличието на напрежение на щифт 4 на микросхемата, то трябва да бъде 40-50 V.
Опасно! Захранващата верига е безтрансформаторна, всеки елемент е под пълно мрежово напрежение спрямо земята. Спазвайте стриктно мерките за безопасност!
Ако имате осцилоскоп и уменията да работите с него, можете да извършите допълнителна проверка. В точка 4 трябва да има импулси. Ако не са, значи микросхемата е повредена. Ако импулсите вървят, но няма изходно напрежение между точки 5 и 6, е необходимо да се проверят елементите на превключвателя на захранването (предимно елементите D5, L2, C5).
Когато инсталирате нова LED матрица, трябва да се спазват няколко важни точки:
- напълно отстранете остатъците от старата термична паста от седалката, изплакнете повърхността с разтворител и след изсъхване нанесете достатъчен слой нова паста;
- прикрепете новата матрица, като използвате пълния брой винтове (не използвайте два винта вместо четири), за да осигурите пълно и равномерно прилягане към радиатора.

В редки случаи дефектен LED прожектор не може да бъде ремонтиран. Обикновено може да бъде възстановен. Икономическата целесъобразност на ремонта във всеки отделен случай се определя от собственика на осветителното тяло.


